Windows内核(六)——事件等待
[toc]
01.临界区
这个部分在驱动那一部分写了,这里就直接复制粘贴过来了
- 并发是指多个线程在同时执行:
- 单核(是分时执行,不是真正的同时)
- 多核(在某一个时刻,会同时有多个线程再执行)
- 同步则是保证在并发执行的环境中各个线程可以有序的执行
单行指令的同步
DWORD dwVal = 0; //全局变量
....
....
//某个线程中
dwVal++; //这行代码是否安全?
实际上是不安全的,
mov eax, [0x12345678]
add eax, 1
mov [0x12345678], eax程序在执行dwVal++时,需要按照顺序执行3条汇编指令,才能实现这条语句的功能。
现在我们来考虑一种情况,线程A和线程B均要进行dwVal++这条指令,理想状态下,这两个线程执行完后,该全局变量的值会增加2。但是如果在线程A执行完第二条指令后,发生了线程切换,情况就会变的不一样了。
//线程A
mov eax, [0x12345678]
add eax, 1
//发生线程切换
//线程B
mov eax, [0x12345678]
add eax, 1
mov [0x12345678], eax
//发生线程切换
//线程A
mov [0x12345678], eax那单行指令安全吗?
inc dword ptr ds:[0x12345678] //一行汇编指令,安全吗?这条汇编指令仅有一行,看上去不会出现上述的情况。即使线程发生切换了,也不会造成指令的重复执行。的确,在单核的情况下,这条指令是安全的,但是多核的情况下,还是有可能发生,不同线程同时执行这条指令的情况,所以这条指令并不安全。那如何才能在多核的情况下,依旧保证线程间的同步呢?那就需要用到下面介绍的这条指令了。
Lock指令
只需要增加一个lock指令,就能让单条指令在多核的情况下做到同步,
lock inc dword ptr ds:[0x12345678]lock指令可以锁定当前指令执行时线程所访问的内存,上述代码执行时,会对0x12345678地址处的值进行修改,有了lock指令的限制,此时其它线程是不能访问或修改0x12345678地址处的值的,只有在这条指令执行完后,其余线程才可以对此地址的值进行访问或者修改。这样就避免了多核情况下,不同线程同时修改此地址处的值的情况。
像上面这样通过Lock指令进行限制,从而不可被中断的操作叫做原子操作。Windows提供了一部分API(主要位于Kernel32.dll和Ntdll.dll)供用户使用从而保证在多核情况下的线程同步:
//原子操作相关的API:
InterlockedIncrement InterlockedExchangeAdd
InterlockedDecrement InterlockedFlushSList
InterlockedExchange InterlockedPopEntrySList
InterlockedCompareExchange InterlockedPushEntrySListInterlockedIncrement
挑一个来分析,该API在kernel32.dll中
.text:7C809806 ; LONG __stdcall InterlockedIncrement(volatile LONG *lpAddend)
.text:7C809806 public InterlockedIncrement
.text:7C809806 InterlockedIncrement proc near ; CODE XREF: CreatePipe+57↓p
.text:7C809806 ; sub_7C82CBB2+41↓p ...
.text:7C809806
.text:7C809806 lpAddend = dword ptr 4
.text:7C809806
.text:7C809806 mov ecx, [esp+lpAddend]
.text:7C80980A mov eax, 1 ; 将需要修改的变量的地址赋给ecx,此时可以通过[ecx]访问该变量的值
.text:7C80980F
.text:7C80980F loc_7C80980F: ; DATA XREF: .data:off_7C88500C↓o
.text:7C80980F lock xadd [ecx], eax ; 第一部分是lock,用来锁住内存;另一部分核心在于xadd指令,该指令接收2个参数,先交换两个操作数的值,再进行算术加法操作:
.text:7C80980F ; DWORD temp;
.text:7C80980F ; temp = [ecx];
.text:7C80980F ; [ecx] = eax;
.text:7C80980F ; eax = temp;
.text:7C80980F ; [ecx] += eax;
.text:7C809813 inc eax ; eax自增1,此时eax和[ecx]的值相同,eax可以起到返回值的作用(尽管已经完成对[ecx]值的修改)
.text:7C809814 retn 4
.text:7C809814 InterlockedIncrement endp多行指令的同步
临界区
可以设置一个临界区:一次只允许一个线程进入直到离开,从而保证线程的同步(这里的临界区指的是广义的临界区,各个操作系统根据临界区的思想都有各自的实现,后面也会学习到Windows提供的临界区实现)参考如下代码:
DWORD dwFlag = 0; //实现临界区的方式就是加锁
//锁:全局变量 进去加一 出去减一
if(dwFlag == 0) //进入临界区
{
dwFlag = 1
.......
.......
.......
dwFlag = 0 //离开临界区
}仔细观察一遍这个代码,其实是有问题的,考虑一种情况,在进入临界区后,如果dwFlag = 1这条指令还没有执行,此时发生了线程切换,这时,切换后的新线程也可以进入临界区,这样临界区的作用就失效了。
自己实现临界区
//定义全局变量
Flag = 0;
//进入临界区
Lab:
mov eax,1
//多核情况下必须加lock
lock xadd [Flag],eax
cmp eax,0
jz endLab
dec [Flag]
//线程等待Sleep..
jmp Lab
//临界区内部
endLab:
ret
//离开临界区
lock dec [Flag]这份伪代码提供了一个新的思路,在进入临界区之前,先判断锁的值,若达到进入临界区的条件,则先修改锁的值,再进入临界区;若条件不符合,则调用sleep()函数,进行线程等待。一段时间后,在跳回进入临界区的地方重新判断。在线程退出临界区后,再通过原子操作还原锁的值。
02.自旋锁
Windows提供的一种实现多核同步的机制:自旋锁。
//单核
ntkrnlpa.exe 2-9-9-12分页
ntoskrnl.exe 10-10-12分页
//多核:
ntkrnlpa.exe(ntkrpamp.exe) 2-9-9-12分页
ntoskrnl.exe(ntkrnlmp.exe) 10-10-12分页Intel的CPU,多核情况下,系统安装时将ntkrnlmp.exe拷贝为ntoskrnl.exe,系统加载时加载这个(原来是ntkrnlmp.exe的)ntoskrnl.exe。所以Intel多核情况下,内核文件名仍然是ntoskrnl.exe,但是其源文件名是ntkrnlmp.exe,如果加载符号,符号文件名也是ntkrnlmp.pdb。也因此,单核,多核情况下都叫做ntoskrnl.exe。
注意设置虚拟机CPU核心数量,
用一个例子来解释临界区和自旋锁的区别。只有一个厕所,有一个人进去了。
临界区就是外面的人过来看一眼发现没位子,就回家睡觉了,睡醒了再回来看看有没有位子,重复这样的步骤;
自旋锁就是外面人一看没位置,他就在原地打转,一有位子马上就进去了。
KeAcquireSpinLockAtDpcLevel
首先介绍两个指令,一个是bt一个是bts:
-
BT(Bit Test):位测试
;BT 把 10000001b 的第七位复制到 CF, 得知是 1 mov dx, 10000001b bt dx, 7 -
BTS(Bit Test and Set:位测试并置位
;BTS 在执行 BT 命令的同时, 把操作数的指定位置为 1 mov dx, 10000001b bts dx, 6
单核的是直接retn了。
多核:
text:0040B38B ; __stdcall KeAcquireSpinLockAtDpcLevel(x)
.text:0040B38B public _KeAcquireSpinLockAtDpcLevel@4
.text:0040B38B _KeAcquireSpinLockAtDpcLevel@4 proc near
.text:0040B38B
.text:0040B38B arg_0 = dword ptr 4
.text:0040B38B
.text:0040B38B mov ecx, [esp+arg_0]
.text:0040B38F
.text:0040B38F loc_40B38F: ; CODE XREF: KeAcquireSpinLockAtDpcLevel(x)+14↓j
.text:0040B38F lock bts dword ptr [ecx], 0 ;
.text:0040B38F ; 1.先判断[ecx]是否为0,是的话CF=1,否则为0
.text:0040B38F ; 2.将[ecx]指定的下标置1
.text:0040B38F ; 加lock保证多核情况下的安全
.text:0040B394 jb short loc_40B399 ;
.text:0040B394 ; 如果[ecx]!=0则跳转
.text:0040B394 ; 如果[ecx]==0说明没有线程进入当前临界区
.text:0040B396 retn 4
.text:0040B399 ; ---------------------------------------------------------------------------
.text:0040B399
.text:0040B399 loc_40B399: ; CODE XREF: KeAcquireSpinLockAtDpcLevel(x)+9↑j
.text:0040B399 ; KeAcquireSpinLockAtDpcLevel(x)+18↓j
.text:0040B399 test dword ptr [ecx], 1 ; 如果[ecx]!=1则跳转
.text:0040B399 ; 如果[ecx]==1说明当前资源被占用
.text:0040B39F jz short loc_40B38F ; 跳到开头再来KeAcquireSpinLockAtDpcLevel
.text:0040B3A1 pause ; CPU降温指令,短时间内降低CPU功率
.text:0040B3A3 jmp short loc_40B399 ; 重复执行这几行指令,故称为自旋锁
.text:0040B3A3 _KeAcquireSpinLockAtDpcLevel@4 endp思考题
- 如何HOOK高并发的内核函数?
这个问题的关键是,hook 后一般是 e8 / e9 后跟4字节,总共5字节,但没办法一次性改5个字节,可能改了第一个字节,正要改后4个字节时,别的线程进来了,就会出错。
有三种办法:
- 短跳中转
- 中断门
- 找一条一次性修改8字节的指令
- 先在附近未使用的内存空间构造一个长跳转(五个字节),再在要hook的地方构造一个短跳转(一次性写入两个字节)指向长跳转位置
- 使用 cmpxchg8b 指令最多可一次性写入八个字节
cmpxchg8b指令
cmpxchg8b mem64 指令的工作如下: 比较 mem64 和 EDX:EAX 如果相等,那么把 ECX:EBX 存储到 mem64 如果不相等,那么把 mem64 存储到 EDX:EAX
03.线程等待与唤醒
上两节中无论是自己实现的临界区还是win自旋锁都会让当前线程进入等待状态,一个是sleep实现,一个是让当前的CPU”空转”(pause)实现,但都有局限性:
- sleep:时间如何确定?
- pause:只有等待时间很短的情况下才有意义,否则对CPU资源是种浪费。而且自旋锁只能在多核的环境下才有意义
等待与唤醒机制
在Windows中,一个线程可以通过等待一个或者多个可等待对象,从而进入等待状态,另一个线程可以在某些时刻唤醒等待这些对象的其他线程

可等待对象
结构体中包含_DISPATCHER_HEADER,都为可等待对象
dt _KPROCESS 进程
dt _KTHREAD 线程
dt _KTIMER 定时器
dt _KSEMAPHORE 信号量
dt _KEVENT 事件
dt _KMUTANT 互斥体
dt _FILE_OBJECT 文件可等待对象的差异
其差异如下,在NtWaitForSingleObject如果不是可等待对象,其会插入一个_DISPATCH_HEADER结构体,使其变为可等待对象。
WaitForSingleObject(3环) ->
NtWaitForSingleObject(内核)->
通过3环用户提供的句柄,找到等待对象的内核地址。
如果是以 _DISPATCHER_HEADER 开头,直接使用。
如果不是以 _DISPATCHER_HEADER 开头的对象,则找到在其中嵌入的 _DISPATCHER_HEADER 对象
KeWaitForSingleObject(内核) //核心功能
等待网
先介绍简单的
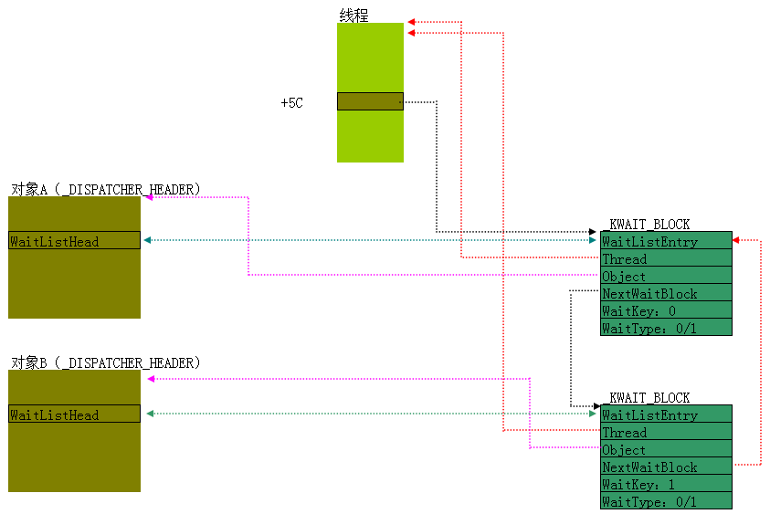
一个线程等待一个内核对象
这里会讲等待块的内容,
示例代码:
##include <stdio.h>
##include <windows.h>
HANDLE hEvent[2];
DWORD WINAPI ThreadProc(LPVOID lpParamter)
{
::WaitForSingleObject(hEvent[0], -1);
printf("ThreadProc函数执行\n");
return 0;
}
int main(int argc, char* argv[])
{
hEvent[0] = ::CreateEvent(NULL, TRUE, FALSE, NULL); //创建一个可等待对象 _KEVENT
::CreateThread(NULL, 0, (LPTHREAD_START_ROUTINE)ThreadProc, NULL, 0, NULL);
getchar();
return 0;
}windbg中找到该进程,查看该进程:
kd> !process 8630a020
Failed to get VadRoot
PROCESS 8630a020 SessionId: 0 Cid: 01f4 Peb: 7ffd5000 ParentCid: 0790
DirBase: 06bc0260 ObjectTable: e25bd1f0 HandleCount: 12.
Image: test.exe
VadRoot 00000000 Vads 0 Clone 0 Private 36. Modified 0. Locked 0.
DeviceMap e1b1c3f8
Token e108ed48
ElapsedTime 00:00:08.156
UserTime 00:00:00.015
KernelTime 00:00:00.000
QuotaPoolUsage[PagedPool] 0
QuotaPoolUsage[NonPagedPool] 0
Working Set Sizes (now,min,max) (177, 50, 345) (708KB, 200KB, 1380KB)
PeakWorkingSetSize 177
VirtualSize 7 Mb
PeakVirtualSize 7 Mb
PageFaultCount 170
MemoryPriority FOREGROUND
BasePriority 8
CommitCharge 47
THREAD 864608b8 Cid 01f4.01ec Teb: 7ffdf000 Win32Thread: 00000000 WAIT: (WrLpcReply) UserMode Non-Alertable
86460aac Semaphore Limit 0x1
Waiting for reply to LPC MessageId 00008497:
Current LPC port e14fa8b8
Not impersonating
DeviceMap e1b1c3f8
Owning Process 00000000 Image:
Attached Process 8630a020 Image: test.exe
Wait Start TickCount 30765 Ticks: 520 (0:00:00:08.125)
Context Switch Count 19 IdealProcessor: 0
UserTime 00:00:00.000
KernelTime 00:00:00.000
Win32 Start Address 0x00401570
Stack Init ee42f000 Current ee42ec50 Base ee42f000 Limit ee42c000 Call 00000000
Priority 10 BasePriority 8 PriorityDecrement 2 IoPriority 0 PagePriority 0
ChildEBP RetAddr
ee42ec68 8050493e nt!KiSwapContext+0x2f (FPO: [Uses EBP] [0,0,4])
ee42ec74 804fc0d8 nt!KiSwapThread+0x8a (FPO: [0,0,0])
ee42ec9c 805a43e7 nt!KeWaitForSingleObject+0x1c2 (FPO: [Non-Fpo])
ee42ed50 805427e8 nt!NtRequestWaitReplyPort+0x63d (FPO: [Non-Fpo])
<Intermediate frames may have been skipped due to lack of complete unwind>
ee42ed50 7c92e4f4 (T) nt!KiSystemServicePostCall (FPO: [0,0] TrapFrame @ ee42ed64)
WARNING: Frame IP not in any known module. Following frames may be wrong.
<Intermediate frames may have been skipped due to lack of complete unwind>
0012fce4 00000000 (T) 0x7c92e4f4
THREAD 86101020 Cid 01f4.03b8 Teb: 7ffde000 Win32Thread: 00000000 WAIT: (UserRequest) UserMode Non-Alertable
85fd1468 NotificationEvent
Not impersonating
DeviceMap e1b1c3f8
Owning Process 00000000 Image:
Attached Process 8630a020 Image: test.exe
Wait Start TickCount 30765 Ticks: 520 (0:00:00:08.125)
Context Switch Count 2 IdealProcessor: 0
UserTime 00:00:00.000
KernelTime 00:00:00.000
Win32 Start Address 0x00401005
Stack Init ee657000 Current ee656ca0 Base ee657000 Limit ee654000 Call 00000000
Priority 8 BasePriority 8 PriorityDecrement 0 IoPriority 0 PagePriority 0
ChildEBP RetAddr
ee656cb8 8050493e nt!KiSwapContext+0x2f (FPO: [Uses EBP] [0,0,4])
ee656cc4 804fc0d8 nt!KiSwapThread+0x8a (FPO: [0,0,0])
ee656cec 805c17c8 nt!KeWaitForSingleObject+0x1c2 (FPO: [Non-Fpo])
ee656d50 805427e8 nt!NtWaitForSingleObject+0x9a (FPO: [Non-Fpo])
<Intermediate frames may have been skipped due to lack of complete unwind>
ee656d50 7c92e4f4 (T) nt!KiSystemServicePostCall (FPO: [0,0] TrapFrame @ ee656d64)
WARNING: Frame IP not in any known module. Following frames may be wrong.
<Intermediate frames may have been skipped due to lack of complete unwind>
0052ff44 00000000 (T) 0x7c92e4f4一般来说,最后一个就是我们想要找的线程:
kd> dt _KTHREAD 86101020
nt!_KTHREAD
...
+0x05c WaitBlockList : 0x86101090 _KWAIT_BLOCK
+0x060 WaitListEntry : _LIST_ENTRY [ 0x85fd7ad0 - 0x86460918 ]
+0x060 SwapListEntry : _SINGLE_LIST_ENTRY
...这里重点关注0x5c的位置,是等待块:
kd> dt _KWAIT_BLOCK 0x86101090
nt!_KWAIT_BLOCK
+0x000 WaitListEntry : _LIST_ENTRY [ 0x85fd1470 - 0x85fd1470 ]
+0x008 Thread : 0x86101020 _KTHREAD
+0x00c Object : 0x85fd1468 Void
+0x010 NextWaitBlock : 0x86101090 _KWAIT_BLOCK
+0x014 WaitKey : 0
+0x016 WaitType : 1这就是我们要找的等待块。由于线程只等待一个事件对象,所以只有一个可用的等待块,这里为什么说是可用的。因为虽然有4个等待块,最后一个也就是第四个等待块已经被占坑了,也就是我们调用WaitForSingleObject函数后的等待超时时间,如果是某一个值,第四个等待块就会启用,也就是计时器。第四个等待块:
kd> dt _KWAIT_BLOCK 0x86101090+18*3
nt!_KWAIT_BLOCK
+0x000 WaitListEntry : _LIST_ENTRY [ 0x86101118 - 0x86101118 ]
+0x008 Thread : 0x86101020 _KTHREAD
+0x00c Object : 0x86101110 Void
+0x010 NextWaitBlock : (null)
+0x014 WaitKey : 0x102
+0x016 WaitType : 1-
WaitKey是指等待块的索引,但是对于第四个等待块,它是特殊的,被赋予了比较大的值0x102 -
Thread指向当前线程 -
Object指的是被等待的对象的地址-
看一下是不是事件:
kd> dt _OBJECT_HEADER 0x85fd1468-18 nt!_OBJECT_HEADER +0x000 PointerCount : 0n2 +0x004 HandleCount : 0n1 +0x004 NextToFree : 0x00000001 Void +0x008 Type : 0x865bb360 _OBJECT_TYPE +0x00c NameInfoOffset : 0 '' +0x00d HandleInfoOffset : 0 '' +0x00e QuotaInfoOffset : 0 '' +0x00f Flags : 0 '' +0x010 ObjectCreateInfo : 0x8633f860 _OBJECT_CREATE_INFORMATION +0x010 QuotaBlockCharged : 0x8633f860 Void +0x014 SecurityDescriptor : (null) +0x018 Body : _QUAD kd> dt _OBJECT_TYPE 0x865bb360 nt!_OBJECT_TYPE +0x000 Mutex : _ERESOURCE +0x038 TypeList : _LIST_ENTRY [ 0x865bb398 - 0x865bb398 ] +0x040 Name : _UNICODE_STRING "Event" +0x048 DefaultObject : (null) +0x04c Index : 9 +0x050 TotalNumberOfObjects : 0x4b7 +0x054 TotalNumberOfHandles : 0x4ed +0x058 HighWaterNumberOfObjects : 0x4f2 +0x05c HighWaterNumberOfHandles : 0x52b +0x060 TypeInfo : _OBJECT_TYPE_INITIALIZER +0x0ac Key : 0x6e657645 +0x0b0 ObjectLocks : [4] _ERESOURCE
-
-
NextWaitBlock指向的就是下一个等待块的地址 -
WaitType是等待类型 -
WaitListEntry这个成员,需要看一下被等待对象的Head成员kd> dt _KEVENT 0x85fd1468 nt!_KEVENT +0x000 Header : _DISPATCHER_HEADER kd> dt _DISPATCHER_HEADER 0x85fd1468 nt!_DISPATCHER_HEADER +0x000 Type : 0 '' +0x001 Absolute : 0xfc '' +0x002 Size : 0x4 '' +0x003 Inserted : 0x86 '' +0x004 SignalState : 0n0 +0x008 WaitListHead : _LIST_ENTRY [ 0x86101090 - 0x86101090 ] kd> dt _LIST_ENTRY 0x85fd1468+8 nt!_LIST_ENTRY [ 0x86101090 - 0x86101090 ] +0x000 Flink : 0x86101090 _LIST_ENTRY [ 0x85fd1470 - 0x85fd1470 ] +0x004 Blink : 0x86101090 _LIST_ENTRY [ 0x85fd1470 - 0x85fd1470 ]被等待对象的
Header成员中的WaitListHead会把用来等待它的等待块通过WaitListEntry串起来,这个就是该成员的作用。

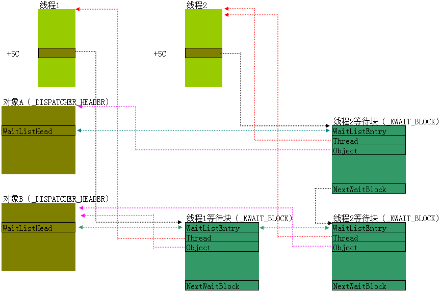
一个线程等待多个内核对象
这样的话,上面的图就变成了这样:

示例代码:
##include <stdio.h>
##include <windows.h>
HANDLE hEvent[2];
DWORD WINAPI ThreadProc(LPVOID lpParamter)
{
::WaitForMultipleObjects(2, hEvent, FALSE, -1);
printf("ThreadProc函数执行\n");
return 0;
}
int main(int argc, char* argv[])
{
hEvent[0] = ::CreateEvent(NULL, TRUE, FALSE, NULL); //创建可等待对象
hEvent[1] = ::CreateEvent(NULL, TRUE, FALSE, NULL); //创建可等待对象
::CreateThread(NULL, 0, (LPTHREAD_START_ROUTINE)ThreadProc, NULL, 0, NULL);
getchar();
return 0;
}wingdb:
kd> dt _KTHREAD 86149c68
nt!_KTHREAD
...
+0x05c WaitBlockList : 0x86149cd8 _KWAIT_BLOCK
+0x060 WaitListEntry : _LIST_ENTRY [ 0x86042e00 - 0x86450910 ]
...
kd> dt _KWAIT_BLOCK 0x86149cd8
nt!_KWAIT_BLOCK
+0x000 WaitListEntry : _LIST_ENTRY [ 0x86116e20 - 0x86116e20 ]
+0x008 Thread : 0x86149c68 _KTHREAD
+0x00c Object : 0x86116e18 Void
+0x010 NextWaitBlock : 0x86149cf0 _KWAIT_BLOCK
+0x014 WaitKey : 0
+0x016 WaitType : 1
kd> dt _KWAIT_BLOCK 0x86149cf0
nt!_KWAIT_BLOCK
+0x000 WaitListEntry : _LIST_ENTRY [ 0x85feeff8 - 0x85feeff8 ]
+0x008 Thread : 0x86149c68 _KTHREAD
+0x00c Object : 0x85feeff0 Void
+0x010 NextWaitBlock : 0x86149cd8 _KWAIT_BLOCK
+0x014 WaitKey : 1
+0x016 WaitType : 1等待网
一个一个线程交错起来,有的被等待对象同时被多个线程等待,就会形成错综复杂的网络,也就是所谓的等待网:

总结
- 等待中的线程,一定在等待链表中(
KiWaitListHead),同时也一定在这张网上(KTHREAD +5C的位置不为空) - 线程通过调用
WaitForSingleObject/WaitForMultipleObjects函数将自己挂到这张网上 - 线程什么时候会再次执行取决于其他线程何时调用相关函数,等待对象不同调用的函数也不同
04.WaitForSingleObject函数分析
WaitForSingleObject->
WaitForSingleObjectEx->
进入内核->
NtWaitForSingleObject->
KeWaitForSingleObjectNtWaitForSingleObject
函数原型:
NTSTATUS __stdcall NtWaitForSingleObject(
HANDLE Handle, //用户层传递的等待对象的句柄
BOOLEAN Alertable, //KTHREAD结构体的Alertable属性。如果为1,则在插入用户APC时,该线程将被唤醒。注意这里的唤醒只是唤醒该线程执行APC,而不是真正的唤醒。因为如果当前的线程在等待网上,执行完用户APC后,仍然要进入等待状态。
PLARGE_INTEGER Timeout//Timeout就是超时时间,就算没等待到符合条件到了指定事件也会被唤醒。
)再说下DISPATCHER_HEADER这个结构:
kd> dt _DISPATCHER_HEADER
ntdll!_DISPATCHER_HEADER
+0x000 Type : UChar
+0x001 Absolute : UChar
+0x002 Size : UChar
+0x003 Inserted : UChar
+0x004 SignalState : Int4B
+0x008 WaitListHead : _LIST_ENTRYType是类型,每一个可以被等待的对象的类型是不一样的。具体值需要通过内核初始化代码可以逆向出。不同的类型,WaitForSingleObject处理方式是不一样的。SignalState指示有没有信号,如果有信号则值大于0。
实现
- 调用
ObReferenceObjectByHandle函数,通过对象句柄找到等待对象结构体地址。 - 调用
KeWaitForSingleObject函数,进入关键循环。
KeWaitForSingleObject
上半部分
-
准备等待块,当等待对象少于四个时,并不为等待对象分配新的空间,而是向
_KTHREAD(+70)位置的等待块赋值,_KTHREAD(+5C) 指向第一个等待块的位置注意:无论使用与否,
_KTHREAD(+70)的第四个等待块被定时器占据,如果用的话,将会把定时器与第一个等待块相关联 -
如果超时时间不为0,
_KTHREAD(+70)第四个等待块与第一个等待块关联起来:第一个等待块指向第四个等待块,第四个等待块指向第一个等待块。
-
_KTHREAD(+5C)指向第一个_KWAIT_BLOCK。 -
进入关键循环
关键循环
示例图:

伪代码:
while(true)//每次线程被其他线程唤醒,都要进入这个循环
{
if(符合激活条件)//1、超时 2、等待对象SignalState>0
{
//1) 修改SignalState
//2) 退出循环
}
else
{
if(第一次执行)
将当前线程的等待块挂到等待对象的链表(WaitListHead)中;
//将自己挂入等待队列(KiWaitListHead),如果调用KeWaitForSingleObject这个函数,线程就会把自己挂到等待链表中
//切换线程...再次获得CPU时,从这里开始执行
}
}
//1) 线程将自己+5C位置清0
//2) 释放 _KWAIT_BLOCK 所占内存
流程:
- 判断当前被等待对象是否有信号
- (每一个线程与等待对象是通过等待块进行关联的,但是对象有一个条件:至少有一个成员为
_DISPATCHER_HEADER结构体) - 第一次循环时,若等待对象有信号,但是未超时,就不会将当前线程的等待块挂到等待对象的链表(
WaitListHead)中,直接修改信号的值,退出循环 - 第一次循环时,若等待对象未超时,但是无信号,就将当前线程的等待块挂到等待对象的链表(
WaitListHead)中,将线程自己挂入等待队列(KiWaitListHead),切换线程 - 当线程将自己挂入等待队列后,需要等待另一个线程将自己唤醒(设置等待对象信号量>0),当其它线程将自己唤醒后,再沿着等待网找是谁唤醒了自己,找到了之后将自己从等待链表(
KiWaitListHead)中摘出,但并未从等待网中摘出 - 线程从哪里切换就从哪里复活
总结
-
不同的等待对象,用不同的方法来修改
_DISPATCHER_HEADER->SignalState -
如果可等待对象是EVENT,其他线程通常使用SetEvent来设置SignalState = 1,并且,将正在等待该对象的其他线程唤醒,也就是从等待链表(
KiWaitListHead)中摘出来,此时线程临时复活 -
SetEvent函数并不会将线程从等待网上摘下来,是否要下来,由当前线程自己来决定
-
若使用SetEvent这种函数直接将线程从等待网上摘下来,将会非常麻烦,因为可能有非常多的线程在等待一个对象,无法判断该将谁摘下(一个也线程可能等待着多个对象)
比如:线程A和线程B同时在等待着一个对象,这时如果有线程C调用了SetEvent(将等待对象的信号量置1),线程A和线程B会被临时唤醒(从
KiWaitLkistHead摘下),并行进入关键循环,假设线程A先运行,线程A会设置等待对象的信号量<=0,然后将自己从等待网上摘下来,此时线程A彻底复活。线程B再去判断等待对象是否有信号量时,已经没有信号量了,这时线程B会将自己重新挂入等待链表中 -
不同对象调用API修改信号个数只在细节上有差异,本质上都是一样的
05.事件
回顾
- 线程在进入临界区之前会调用
WaitForSingleObject或者WaitForMultipleObjects - 此时如果有信号,线程会从函数中退出并进入临界区;如果没有信号那么线程将自己挂入等待链表,然后将自己挂入等待网,最后切换线程
- 其它线程在适当的时候,调用方法修改被等待对象的
SingleState,设置为有信号(不同的等待对象,会调用不同的函数),并将等待该对象的其它线程从等待链表中摘掉,这样,当前线程便会在WaitForSingleObject或者WaitForMultipleObjects恢复执行(在哪切换就在哪开始执行),如果符合唤醒条件,此时会修改SignalState的值,并将自己从等待网上摘下来,此时的线程才是真正的唤醒 - 被等待对象不同,主要差异在以下两点:
- 不同的被等待对象,修改
SingnalState所调用的函数不同 - 当前线程一旦被临时唤醒后,会从原来进入等待状态的地方继续执行,不同的等待对象,判断是否符合激活条件和修改
SignalState的具体操作不同
- 不同的被等待对象,修改
CreateEvent参数介绍
SetEvent对应的内核函数:KeSetEvent
-
修改信号值
SignalState为1 -
判断对象类型
-
如果类型为通知类型对象(0) 唤醒所有等待该状态的线程
-
如果类型为事件同步对象(1) 从链表头找到第一个
事件的内核结构体:
kd> dt _KEVENT
ntdll!_KEVENT
+0x000 Header : _DISPATCHER_HEADER就一个必须的_DISPATCHER_HEADER,通常用CreateEvent函数来进行创建使用这个内核对象,函数原型:
HANDLE WINAPI CreateEventW(
LPSECURITY_ATTRIBUTES lpEventAttributes,
BOOL bManualReset,//布尔型,如果为True,则为通知类型对象;反之则为普通的事件同步对象。这个参数影响_DISPATCHER_HEADER的Type值,如果为通知类型对象,它的值为0,否则为1
BOOL bInitialState,
LPCWSTR lpName
);bManualReset
- 当CreateEvent第二个参数为TRUE,系统将事件对象的Type设置成0,此时对象为通知类型类型
- 当CreateEvent第二个参数为FALSE,系统将事件对象的Type设置成1,此时对象为事件同步对象
- 当SetEvent函数将信号值(SignalState)设置为1时,如果对象Type为0,唤醒所有等待该状态的线程;如果对象Type为1,从链表头找到第一个并唤醒
kd> dt _DISPATCHER_HEADER
ntdll!_DISPATCHER_HEADER
+0x000 Type : UChar
+0x001 Absolute : UChar
+0x002 Size : UChar
+0x003 Inserted : UChar
+0x004 SignalState : Int4B
+0x008 WaitListHead : _LIST_ENTRY示例代码:
##include <windows.h>
##include <stdlib.h>
##include <stdio.h>
HANDLE hEvent;
DWORD WINAPI ThreadProc1(LPVOID param)
{
WaitForSingleObject(hEvent,INFINITE);
puts("等待线程1执行!");
return 0;
}
DWORD WINAPI ThreadProc2(LPVOID param)
{
WaitForSingleObject(hEvent,INFINITE);
puts("等待线程2执行!");
return 0;
}
int main(int argc, char* argv[])
{
hEvent = CreateEvent(NULL,TRUE,FALSE,NULL);
CloseHandle(CreateThread(NULL,NULL,(LPTHREAD_START_ROUTINE)ThreadProc1,NULL,NULL,NULL));
CloseHandle(CreateThread(NULL,NULL,(LPTHREAD_START_ROUTINE)ThreadProc2,NULL,NULL,NULL));
SetEvent(hEvent);
system("pause");
CloseHandle(hEvent);
return 0;
}可以看到当第二个参数是True,也就是通知类型对象的时候,两个线程都执行了:

将第二个参数改为False,也就是同步类型对象的时候,只有线程1执行了:

bInitialState
是否有信号。这个参数设置_DISPATCHER_HEADER的SignalState初始值的,TRUE就是1,反之就是0。将上面的原始代码的第三个参数改为TRUE,并注释掉SetEvent函数:

KeWaitForSingleObject

06.信号量
回顾
线程在进入临界区之前会通过调用WaitForSingleObject或者WaitForMultipleObjects来判断当前的事件对象是否有信号(SignalState>0),只有当事件对象有信号时,才可以进入临界区(只允许一个线程进入直到退出的一段代码,不单指用EnterCriticalSection() 和 LeaveCriticalSection() 而形成的临界区)。
通过我们对EVENT对象相关函数的分析,我们发现,EVENT对象的SignalState值只有2种可能:
1:初始化时 或者调用 SetEvent
0:WaitForSingleObject、WaitForMultipleObjects、ResetEvent
信号量
描述:
- 在事件中,当一个线程进入临界区时,其它所有事件都无法进入临界区
- 信号量允许多个线程进入临界区
优点:举个例子,在生产者与消费者的问题中,若生产者只有三份,那么开五个消费者线程是没有意义的,信号量的存在正是为了解决这种问题
CreateSemaphore
信号量内核结构体:
kd> dt _KSEMAPHORE
ntdll!_KSEMAPHORE
+0x000 Header : _DISPATCHER_HEADER
+0x010 Limit : Int4B函数原型
HANDLE WINAPI CreateSemaphoreW(
LPSECURITY_ATTRIBUTES lpSemaphoreAttributes,
LONG lInitialCount,//这个参数会影响_DISPATCHER_HEADER的SignalState的值。它不会像事件只设置0或者1,它可以设置更大的数,这个就是实现指定数目线程执行的关键所在。
LONG lMaximumCount,//信号量内核结构体的Limit部分
LPCWSTR lpName
);调用流程
ReleaseSemaphore ->
NtReleaseSemaphore ->
KeReleaseSemaphore- 设置SignalState = SignalState + N(参数)
- 通过
WaitListHead找到所有线程,并从等待链表中摘掉(不从等待网上摘除,说了好多遍了)。
07.互斥体
为什么有互斥体
互斥体(MUTANT)与事件(EVENT)和信号量(SEMAPHORE)一样,都可以用来进行线程的同步控制几个对象都是内核对象,这就意味着,通过这些对象可以进行跨进程的线程同步控制,比如:
A进程中的X线程
等待对象Z
B进程中的Y线程假设有A进程中的X线程和B进程中的Y线程,它们都在等待内核对象Z。如果B进程的Y线程还没有来得及调用修改SignalState的函数,那么等待对象Z将被遗弃,这也就意味着X线程将永远等下去,这种情况下事件和信号量无法解决,互斥体可以解决。
还有一点:重入,或者说死锁
当构造了一个临界区一,等待的对象是A,又在临界区内部构造了一个临界区二,等待对象为A、B、C三个,当临界区一执行完自己的功能后,如果等待的对象为事件或者信号量,那么就必须调用相关API将对象设置为有信号,若进入临界区二前未调用相关API,那么临界区二将永远进入等待状态,这种情况称为死锁。 当一个对象需要重复进入临界区时,若A对象为互斥体,就不会出现死锁。
互斥体
互斥体内核结构:
kd> dt _KMUTANT
nt!_KMUTANT
+0x000 Header : _DISPATCHER_HEADER
+0x010 MutantListEntry : _LIST_ENTRY//拥有互斥体线程 (KTHREAD+0x010 MutantListHead),是个链表头,圈着当前线程所有的互斥体
+0x018 OwnerThread : Ptr32 _KTHREAD//正在拥有互斥体的线程
+0x01c Abandoned : UChar//是否已经被放弃不用
+0x01d ApcDisable : UChar//是否禁用内核APC
创建互斥体
CreateMutex函数原型:
HANDLE CreateMutex(
LPSECURITY_ATTRIBUTE SlpMutexAttributes, // 指向安全属性的指针
BOOL bInitialOwner, // 初始化互斥对象的所有者(是否是该线程)
LPCTSTR lpName // 指向互斥对象名的指针
);调用过程:
CreateMutex->NtCreateMutant(内核函数) ->KeInitializeMutant(内核函数)
初始化MUTANT结构体:
MUTANT.Header.Type=2;
MUTANT.Header.SignalState=bInitialOwner ? 0 : 1;
MUTANT.OwnerThread=bInitialOwner ? 当前线程 : NULL;
MUTANT.Abandoned=0;
MUTANT.ApcDisable=0;
bInitialOwner==TRUE 将当前互斥体挂入到当前线程的互斥体链表
(KTHREAD+0x010 MutantListHead)KeWaitForMutexObject
.text:004054D2 loc_4054D2: ; CODE XREF: KeWaitForSingleObject(x,x,x,x,x)+3C1C8↓j
.text:004054D2 cmp byte ptr [ebx+_DISPATCHER_HEADER.Type], 2 ; 判断等待的对象类型是否是互斥体
.text:004054D5 jnz loc_40265F ; 不是则跳转
.text:004054DB mov eax, [ebx+_DISPATCHER_HEADER.SignalState]
.text:004054DE test eax, eax ; 判断信号量是否为0
.text:004054E0 jg loc_40261E
.text:004054E6 cmp esi, [ebx+18h] ; nt!_KMUTANT
.text:004054E6 ; +0x000 Header : _DISPATCHER_HEADER
.text:004054E6 ; +0x010 MutantListEntry : _LIST_ENTRY
.text:004054E6 ; +0x018 OwnerThread : Ptr32 _KTHREAD
.text:004054E6 ; +0x01c Abandoned : UChar
.text:004054E6 ; +0x01d ApcDisable : UChar
.text:004054E9 jz loc_40261E ; 判断当前线程是否拥有该互斥体
;;;;;;;;;;;;;;;;;;;;;;;;;;;;;;;;;;;;;;;;;;;;;;;;;;;;;;;;;;;;;;;;;;;;;;;;;;;;;;;;;;;;;;;;;;
.text:0040261E loc_40261E: ; CODE XREF: KeWaitForSingleObject(x,x,x,x,x)+E0↓j
.text:0040261E ; KeWaitForSingleObject(x,x,x,x,x)+E9↓j
.text:0040261E cmp eax, 80000000h ; 最多进入次数0x80000000
.text:00402623 jz loc_44AB42
.text:00402629 dec dword ptr [ebx+_DISPATCHER_HEADER.SignalState] ; 不管什么原因进来的,都会执行这条指令
.text:00402629 ; 当SignalState为0是,再次执行得0xFFFFFFFF
.text:0040262C jnz short loc_402657 ; 唤醒原因
.text:0040262E movzx eax, byte ptr [ebx+1Dh] ; nt!_KMUTANT
.text:0040262E ; +0x000 Header : _DISPATCHER_HEADER
.text:0040262E ; +0x010 MutantListEntry : _LIST_ENTRY
.text:0040262E ; +0x018 OwnerThread : Ptr32 _KTHREAD
.text:0040262E ; +0x01c Abandoned : UChar
.text:0040262E ; +0x01d ApcDisable : UChar
.text:00402632 sub [esi+_KTHREAD.KernelApcDisable], eax ; 是否禁用内核APC
.text:00402638 cmp byte ptr [ebx+1Ch], 1 ; 判断是否被放弃使用
.text:0040263C mov [ebx+18h], esi ; 设置互斥所属线程
.text:0040263F jz loc_442A97 ; 被弃用,跳转
.text:00402645
.text:00402645 loc_402645: ; CODE XREF: KeWaitForSingleObject(x,x,x,x,x)+3D6A2↓j
.text:00402645 mov ecx, [esi+_KTHREAD.MutantListHead.Blink] ; 将互斥体加入到线程的MutantListHead链表中
.text:00402648 mov edx, [ecx]
.text:0040264A lea eax, [ebx+10h] ; 挂载到互斥体对象+10的位置
.text:0040264D mov [eax], edx ; 这几行是挂载链表的操作
.text:0040264F mov [eax+4], ecx
.text:00402652 mov [edx+4], eax
.text:00402655 mov [ecx], eax释放互斥体
函数原型:
BOOL WINAPI ReleaseMutex(HANDLE hMutex);调用过程:
ReleaseMutex->NtReleaseMutant->KeReleaseMutant
正常调用时:
MUTANT.Header.SignalState++;
如果SignalState=1(即退出最外圈临界区后),说明其他进程可以使用了,将该互斥体从线程链表中移除
解决遗弃问题
描述:
当一个进程非正常“死亡时”,系统会调用内核函数MmUnloadSystemImage处理后事
内核函数MmUnloadSystemImage会调用KeReleaseMutant(X, Y, Abandon, Z),第三个参数用来判断该互斥体是否被丢弃,正常释放时值为false,有且只有互斥体有这个待遇
KeReleaseMutant函数判断:
伪代码:
if ( Abandoned )
{
//将其置为符合其他线程激活条件的状态
Mutant->Header.SignalState = 1;
Mutant->Abandoned = 1;
}
else//正常调用,Abandon == false
{
.....
++Mutant->Header.SignalState;
}
if ( Mutant->Header.SignalState == 1 )//意外结束
{
Mutant->OwnerThread = 0;
//从当前线程互斥体链表中将当前互斥体移除
...
}ApcDisable
- 用户层:Mutant
对应内核函数:
NtCreateMutantApcDisable=0 - 内核层:Mutex
对应内核函数:
NtCreateMutexApcDisable=1
若在三环创建互斥体(Mutant),内核APC仍然可以使用;若通过零环创建互斥体(Mutex),那么当前内核APC是被禁止的
.text:0040261E loc_40261E: ; CODE XREF: KeWaitForSingleObject(x,x,x,x,x)+E0↓j
.text:0040261E ; KeWaitForSingleObject(x,x,x,x,x)+E9↓j
.text:0040261E cmp eax, 80000000h ; 最多进入次数0x80000000
.text:00402623 jz loc_44AB42
.text:00402629 dec dword ptr [ebx+_DISPATCHER_HEADER.SignalState] ; 不管什么原因进来的,都会执行这条指令
.text:00402629 ; 当SignalState为0是,再次执行得0xFFFFFFFF
.text:0040262C jnz short loc_402657 ; 唤醒原因
.text:0040262E movzx eax, byte ptr [ebx+1Dh] ; nt!_KMUTANT
.text:0040262E ; +0x000 Header : _DISPATCHER_HEADER
.text:0040262E ; +0x010 MutantListEntry : _LIST_ENTRY
.text:0040262E ; +0x018 OwnerThread : Ptr32 _KTHREAD
.text:0040262E ; +0x01c Abandoned : UChar
.text:0040262E ; +0x01d ApcDisable : UChar
.text:00402632 sub [esi+_KTHREAD.KernelApcDisable], eax ; 是否禁用内核APC
.text:00402632 ; 若ApcDisable=0: 减完结果仍然为0
.text:00402632 ; 若ApcDisable=1: 减完结果一 定不是0
.text:00402632 ; 只要结果不为0,就禁用内核APC
.text:00402638 cmp byte ptr [ebx+1Ch], 1 ; 判断是否被放弃使用
.text:0040263C mov [ebx+18h], esi ; 设置互斥所属线程
.text:0040263F jz loc_442A97 ; 被弃用,跳转