Windows内核(八)——异常
[toc]
01.CPU异常记录
一个异常产生后,首先是要记录异常信息(异常的类型、异常发生的位置等),然后要寻找异常的处理函数,称为异常的分发,最后找到异常处理函数并调用,称为异常处理。
分类:
- CPU产生的异常
- 软件产生的异常
异常处理流程
- CPU指令检测到异常(例:除0),异常一定是先由CPU发现的
- 查IDT表,执行中断处理函数,不同的异常调用不同的中断处理函数
CommonDispatchExceptionKiDispatchExceeption
Windows异常代码:

_KiTrap00
ida中alt+t搜索_IDT,这里使用0号举例
.text:00407522 _KiTrap00 proc near ; DATA XREF: INIT:_IDT↓o
.text:00407522
.text:00407522 var_2 = word ptr -2
.text:00407522 arg_4 = dword ptr 8
.text:00407522
.text:00407522 ; FUNCTION CHUNK AT .text:00407399 SIZE 00000021 BYTES
.text:00407522
.text:00407522 push 0
.text:00407524 mov word ptr [esp+(_KTRAP_FRAME.DbgEbp+2)], 0
.text:0040752B push ebp;_Trap_Frame保存现场
.text:0040752C push ebx
.text:0040752D push esi
.text:0040752E push edi
.text:0040752F push fs
.text:00407531 mov ebx, 30h ; '0'
.text:00407536 mov fs, ebx
.text:00407538 assume fs:nothing
.text:00407538 mov ebx, large fs:0
.text:0040753F push ebx
.text:00407540 sub esp, 4
.text:00407543 push eax
.text:00407544 push ecx
.text:00407545 push edx
.text:00407546 push ds
.text:00407547 push es
.text:00407548 push gs
.text:0040754A mov ax, 23h ; '#'
.text:0040754E sub esp, 30h
.text:00407551 mov ds, eax
.text:00407553 assume ds:nothing
.text:00407553 mov es, eax
.text:00407555 assume es:nothing
.text:00407555 mov ebp, esp
.text:00407557 test [esp+_KTRAP_FRAME.EFlags], 20000h
.text:0040755F jnz short V86_kit0_a
.text:00407561
.text:00407561 loc_407561: ; CODE XREF: V86_kit0_a+25↑j
.text:00407561 cld
.text:00407562 mov ebx, [ebp+_KTRAP_FRAME._Ebp]
.text:00407565 mov edi, [ebp+_KTRAP_FRAME._Eip]
.text:00407568 mov [ebp+_KTRAP_FRAME.DbgArgPointer], edx
.text:0040756B mov [ebp+_KTRAP_FRAME.DbgArgMark], 0BADB0D00h
.text:00407572 mov [ebp+_KTRAP_FRAME.DbgEbp], ebx
.text:00407575 mov [ebp+_KTRAP_FRAME.DbgEip], edi
.text:00407578 test large byte ptr fs:_KTRAP_FRAME.SegFs, 0FFh
.text:00407580 jnz Dr_kit0_a
.text:00407586
.text:00407586 loc_407586: ; CODE XREF: Dr_kit0_a+10↑j
.text:00407586 ; Dr_kit0_a+7C↑j
.text:00407586 test [ebp+_KTRAP_FRAME.EFlags], 20000h
.text:0040758D jnz short loc_4075CC
.text:0040758F test byte ptr [ebp+_KTRAP_FRAME.SegCs], 1
.text:00407593 jz short loc_40759C
.text:00407595 cmp word ptr [ebp+_KTRAP_FRAME.SegCs], 1Bh
.text:0040759A jnz short loc_4075B9
.text:0040759C
.text:0040759C loc_40759C: ; CODE XREF: _KiTrap00+71↑j
.text:0040759C sti
.text:0040759D push ebp
.text:0040759E call _Ki386CheckDivideByZeroTrap@4 ; Ki386CheckDivideByZeroTrap(x)
.text:004075A3 mov ebx, [ebp+_KTRAP_FRAME._Eip];保存进入异常处理前的地址
.text:004075A6 jmp loc_407399;这里
.text:004075AB ; ---------------------------------------------------------------------------
.text:004075AB
.text:004075AB loc_4075AB: ; CODE XREF: _KiTrap00+A8↓j
.text:004075AB ; _KiTrap00+B9↓j
.text:004075AB sti
.text:004075AC mov ebx, [ebp+_KTRAP_FRAME._Eip];保存进入异常处理前的地址
.text:004075AF mov eax, 0C0000094h
.text:004075B4 jmp loc_407399;这里
;;;;;;;;;;;;;;;;;;;;;;;;;;;;;;;;;;;;;;;;;;;;;;;;;;;;;;;;;;;;;;;;;;;;;;;;;;;;;;;;;;;;;;;;
.text:00407399 loc_407399: ; CODE XREF: _KiTrap00+84↓j
.text:00407399 ; _KiTrap00+92↓j ...
.text:00407399 xor ecx, ecx
.text:0040739B call CommonDispatchExceptionCommonDispatchException
CommonDispatchException这个函数就是构建一个_EXCEPTION_RECORD结构体并赋值
kd> dt _EXCEPTION_RECORD
nt!_EXCEPTION_RECORD
+0x000 ExceptionCode : Int4B//异常码
+0x004 ExceptionFlags : Uint4B//异常标志 cpu 0 ,软件模拟 1,嵌套异常10h ...
+0x008 ExceptionRecord : Ptr32 _EXCEPTION_RECORD//下一个异常 一般为NULL 除非出现嵌套异常
+0x00c ExceptionAddress : Ptr32 Void //发生异常的指令地址
+0x010 NumberParameters : Uint4B//参数个数
+0x014 ExceptionInformation : [15] Uint4B//附加参数指针
代码:
.text:004073BA CommonDispatchException proc near ; CODE XREF: _KiTrap00-187↑p
.text:004073BA ; _KiTrap00-17B↑p ...
.text:004073BA
.text:004073BA var_50 = dword ptr -50h
.text:004073BA var_4C = dword ptr -4Ch
.text:004073BA var_48 = dword ptr -48h
.text:004073BA var_44 = dword ptr -44h
.text:004073BA var_40 = dword ptr -40h
.text:004073BA var_3C = byte ptr -3Ch
.text:004073BA
.text:004073BA sub esp, 50h
.text:004073BD mov [esp+_EXCEPTION_RECORD.ExceptionCode], eax
.text:004073C0 xor eax, eax
.text:004073C2 mov [esp+_EXCEPTION_RECORD.ExceptionFlags], eax
.text:004073C6 mov [esp+_EXCEPTION_RECORD.ExceptionRecord], eax
.text:004073CA mov [esp+_EXCEPTION_RECORD.ExceptionAddress], ebx
.text:004073CE mov [esp+_EXCEPTION_RECORD.NumberParameters], ecx
.text:004073D2 cmp ecx, 0
.text:004073D5 jz short loc_4073E3
.text:004073D7 lea ebx, [esp+_EXCEPTION_RECORD.ExceptionInformation]
.text:004073DB mov [ebx], edx
.text:004073DD mov [ebx+_EXCEPTION_RECORD.ExceptionFlags], esi
.text:004073E0 mov [ebx+_EXCEPTION_RECORD.ExceptionRecord], edi
.text:004073E3
.text:004073E3 loc_4073E3: ; CODE XREF: CommonDispatchException+1B↑j
.text:004073E3 mov ecx, esp
.text:004073E5 test [ebp+_KTRAP_FRAME.EFlags], 20000h
.text:004073EC jz short loc_4073F5
.text:004073EE mov eax, 0FFFFh
.text:004073F3 jmp short loc_4073F8
.text:004073F5 ; ---------------------------------------------------------------------------
.text:004073F5
.text:004073F5 loc_4073F5: ; CODE XREF: CommonDispatchException+32↑j
.text:004073F5 mov eax, [ebp+_KTRAP_FRAME.SegCs]
.text:004073F8
.text:004073F8 loc_4073F8: ; CODE XREF: CommonDispatchException+39↑j
.text:004073F8 and eax, 1
.text:004073FB push 1 ; char
.text:004073FD push eax ; int
.text:004073FE push ebp ; BugCheckParameter3
.text:004073FF push 0 ; int
.text:00407401 push ecx ; ExceptionRecord
.text:00407402 call _KiDispatchException@20 ; KiDispatchException(x,x,x,x,x)
.text:00407407 mov esp, ebp
.text:00407409 jmp Kei386EoiHelper@0 ; Kei386EoiHelper()
.text:00407409 CommonDispatchException endp02.模拟异常记录
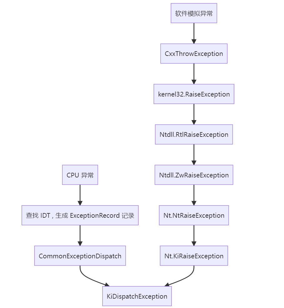
模拟异常的产生:
CxxThrowException()=>
(KERNEL32.DLL)RaiseException()=>
NTDLL.DLL!RtlRaiseException()=>
NT!NtRaiseException=>
NT!KiRaiseException分析模拟异常
##include <stdio.h>
int main()
{
throw 1;
getchar();
return 0;
}可以看到调用了CxxThrowException:
本实验使用的编辑器为vc6.0,为C++环境,在不同的环境中,调用的函数可能是不同的,但是最终调用的系统函数都是相同的

F11跟进去,可以看到调用了RaiseException,位于Kernel32.dll:
当CPU产生异常时会记录一个ErrorCode,通过查表可以查到ErrorCode具体的含义,不同的异常对应不同的错误代码,但是软件抛出的ErrorCode是根据编译环境决定的,如下图的EDX中存储的值即为当前编译环境的ErrorCode:

CPU记录异常的地址是真正发生异常的地址,但软件抛出异常时记录的地址是__RaiseException函数的地址
.text:00474ECE ; __stdcall RaiseException(x, x, x, x)
.text:00474ECE _RaiseException@16 proc near ; CODE XREF: __raise_exc+194↓p
.text:00474ECE ; DATA XREF: RaiseException(x,x,x,x)+21↓o
.text:00474ECE
.text:00474ECE ExceptionRecord = _EXCEPTION_RECORD ptr -50h
.text:00474ECE arg_0 = dword ptr 8
.text:00474ECE arg_4 = dword ptr 0Ch
.text:00474ECE arg_8 = dword ptr 10h
.text:00474ECE arg_C = dword ptr 14h
.text:00474ECE
.text:00474ECE mov edi, edi
.text:00474ED0 push ebp
.text:00474ED1 mov ebp, esp
.text:00474ED3 sub esp, 50h
.text:00474ED6 mov eax, [ebp+arg_0]
.text:00474ED9 and [ebp+ExceptionRecord.ExceptionRecord], 0
.text:00474EDD mov [ebp+ExceptionRecord.ExceptionCode], eax
.text:00474EE0 mov eax, [ebp+arg_4]
.text:00474EE3 push esi
.text:00474EE4 mov esi, [ebp+arg_C]
.text:00474EE7 and eax, 1
.text:00474EEA test esi, esi
.text:00474EEC mov [ebp+ExceptionRecord.ExceptionFlags], eax
.text:00474EEF mov [ebp+ExceptionRecord.ExceptionAddress], offset _RaiseException@16 ; RaiseException(x,x,x,x);CPU记录异常的地址是真正发生异常的地址,但软件抛出异常时记录的地址是__RaiseException函数的地址
.text:00474EF6 jz short loc_474F13
.text:00474EF8 mov ecx, [ebp+arg_8]
.text:00474EFB cmp ecx, 0Fh
.text:00474EFE jbe short loc_474F03
.text:00474F00 push 0Fh
.text:00474F02 pop ecx
.text:00474F03
.text:00474F03 loc_474F03: ; CODE XREF: RaiseException(x,x,x,x)+30↑j
.text:00474F03 test ecx, ecx
.text:00474F05 mov [ebp+ExceptionRecord.NumberParameters], ecx
.text:00474F08 jz short loc_474F17
.text:00474F0A push edi
.text:00474F0B lea edi, [ebp+ExceptionRecord.ExceptionInformation]
.text:00474F0E rep movsd
.text:00474F10 pop edi
.text:00474F11 jmp short loc_474F17
.text:00474F13 ; ---------------------------------------------------------------------------
.text:00474F13
.text:00474F13 loc_474F13: ; CODE XREF: RaiseException(x,x,x,x)+28↑j
.text:00474F13 and [ebp+ExceptionRecord.NumberParameters], 0
.text:00474F17
.text:00474F17 loc_474F17: ; CODE XREF: RaiseException(x,x,x,x)+3A↑j
.text:00474F17 ; RaiseException(x,x,x,x)+43↑j
.text:00474F17 lea eax, [ebp+ExceptionRecord]
.text:00474F1A push eax ; ExceptionRecord
.text:00474F1B call _RtlRaiseException@4 ; RtlRaiseException(x)
.text:00474F20 pop esi
.text:00474F21 leave
.text:00474F22 retn 10h
.text:00474F22 _RaiseException@16 endp最后调用了_RtlRaiseException,位于Ntdll.dll
_RtlRaiseException调用了ZwRaiseException,之后继续调用了NtRaiseException,之后是KiRaiseException,最终和CPU异常一样调用到了KiDispatchException分发异常
CPU异常和软件模拟异常流程
如下图所示:

03.内核异常处理流程
异常可以发生在用户空间,也可以发生在内核空间
内核异常处理流程:
KeContextFromKframes将TrapFrame备份到Context,为返回3环做准备。- 判断先前模式,0是内核调用反之是用户层调用。
- 是否是第一次机会。
- 是否有内核调试器。
- 如果没有或者内核调试器不处理。
- 调用
RtlDispatchException,查找并调用异常处理函数。 - 如果返回
FALSE,再次判断是否有内核调试器,有调用,没有直接蓝屏。
KiDispatchException分析
函数原型:
VOID KiDispatchException (
IN PEXCEPTION_RECORD ExceptionRecord,
IN PKEXCEPTION_FRAME ExceptionFrame,
IN PKTRAP_FRAME TrapFrame,
IN KPROCESSOR_MODE PreviousMode,
IN BOOLEAN FirstChance //TRUE第一次处理该异常,FALSE不是第一次
)首先备份TrapFrame到Context
text:00424A69 loc_424A69: ; CODE XREF: KiDispatchException(x,x,x,x,x)+55↑j
.text:00424A69 ; KiDispatchException(x,x,x,x,x)+68↑j
.text:00424A69 lea eax, [ebp+Context]
.text:00424A6F push eax
.text:00424A70 push ecx
.text:00424A71 push ebx
.text:00424A72 call _KeContextFromKframes@12 ; 1)KeContextFromKframes将TrapFrame备份到Context,为返回3环做准备。
.text:00424A77 mov eax, [esi]
.text:00424A79 cmp eax, 80000003h
.text:00424A7E jnz loc_44110E
.text:00424A84 dec [ebp+Context._Eip]
;;;;;;;;;;;;;;;;;;;;;;;;;;;;;;;;;;;;;;;;;;;;;;;;;;;;;;;;;;;;;;;;;;;;;;;;;;;;
.text:00424A8C loc_424A8C: ; CODE XREF: KiDispatchException(x,x,x,x,x)+266BE↓j
.text:00424A8C cmp byte ptr [ebp+CONTEXT.Dr6], 0 ; 2)判断先前模式,0是内核调用,1是用户层调用,此时能够知道要分发的异常来自哪里。
.text:00424A90 jnz loc_440F9E ; 用户层调用跳转
.text:00424A96 cmp byte ptr [ebp+CONTEXT.Dr7], 1 ; 3)是否是第一次调用
.text:00424A9A jnz loc_44B0C0 ; 不是第一次调用跳转
.text:00424AA0 mov eax, ds:_KiDebugRoutine ; 4)是否有内核调试器
.text:00424AA5 cmp eax, edi
.text:00424AA7 jz loc_4335A6 ; 没有内核调试则跳转
.text:00424AAD push edi ; _DWORD
.text:00424AAE push edi ; _DWORD
.text:00424AAF lea ecx, [ebp+Context]
.text:00424AB5 push ecx ; _DWORD
.text:00424AB6 push esi ; _DWORD
.text:00424AB7 push [ebp+var_2F0] ; _DWORD
.text:00424ABD push ebx ; _DWORD
.text:00424ABE call eax ; _KiDebugRoutine ; 有内核调试先 调用内核调试器
.text:00424ABE ; 如果调用返回成功,说明内核调试器已经处理异常,就将CONTEXT再转成Trap_Frame直接返回
.text:00424ABE ; 如果调试器未处理,就让3环处理
.text:00424AC0 test al, al
.text:00424AC2 jz loc_4335A6 ; 若内核调试器未处理(返回值为FALSE), 跳转
;;;;;;;;;;;;;;;;;;;;;;;;;;;;;;;;;;;;;;;;;;;;;;;;;;;;;;;;;;;;;;;;;;;;;;;;;;;;;;;;;;;
.text:004335A6 ; START OF FUNCTION CHUNK FOR KiDispatchException(x,x,x,x,x)
.text:004335A6
.text:004335A6 loc_4335A6: ; CODE XREF: KiDispatchException(x,x,x,x,x)+B2↑j
.text:004335A6 ; KiDispatchException(x,x,x,x,x)+CD↑j
.text:004335A6 ; __unwind { // __SEH_prolog ; 5)如果没有或者内核调试器不处理
.text:004335A6 lea eax, [ebp+Context]
.text:004335AC push eax ; Context
.text:004335AD push esi ; ExceptionRecord
.text:004335AE call _RtlDispatchException@8 ; 6)调用RtlDispatchException,查找并调用异常处理函数。
.text:004335B3 jmp loc_44B0B8
;;;;;;;;;;;;;;;;;;;;;;;;;;;;;;;;;;;;;;;;;;;;;;;;;;;;;;;;;;;;;;;;;;;;;;;;;;;;;;
.text:0044B0B8 loc_44B0B8: ; CODE XREF: KiDispatchException(x,x,x,x,x)+EBBE↑j
.text:0044B0B8 cmp al, 1 ; 7)判断异常是否被解决,解决了跳转
.text:0044B0BA jz loc_424AC8
.text:0044B0C0
.text:0044B0C0 loc_44B0C0: ; CODE XREF: KiDispatchException(x,x,x,x,x)+A5↑j
.text:0044B0C0 mov eax, ds:_KiDebugRoutine ; 判断是否有内核调试器,有就调用,没有会直接蓝屏
.text:0044B0C5 cmp eax, edi
.text:0044B0C7 jz loc_44B1C2
.text:0044B0CD push 1 ; _DWORD
.text:0044B0CF push edi ; _DWORD
.text:0044B0D0 lea ecx, [ebp+Context]
.text:0044B0D6 push ecx ; _DWORD
.text:0044B0D7 push esi ; _DWORD
.text:0044B0D8 push [ebp+var_2F0] ; _DWORD
.text:0044B0DE push ebx ; _DWORD
.text:0044B0DF call eax ; _KiDebugRoutine
.text:0044B0E1 test al, al
.text:0044B0E3 jz loc_44B1C2 ; 内核调试器调用结束,未解决,跳转,蓝屏
.text:0044B0E9 jmp loc_424AC8 ; 成功解决跳转
.text:0044B0E9 ; } // starts at 44B06C
.text:0044B0E9 ; END OF FUNCTION CHUNK FOR KiDispatchException(x,x,x,x,x)
;;;;;;;;;;;;;;;;;;;;;;;;;;;;;;;;;;;;;;;;;;;;;;;;;;;;;;;;;;;;;;;;;;;;;;;;;;;;;;
;蓝屏
.text:0044B1C2 loc_44B1C2: ; CODE XREF: KiDispatchException(x,x,x,x,x)+266D2↑j
.text:0044B1C2 ; KiDispatchException(x,x,x,x,x)+266EE↑j ...
.text:0044B1C2 push edi ; BugCheckParameter4
.text:0044B1C3 push ebx ; BugCheckParameter3
.text:0044B1C4 push dword ptr [esi+0Ch] ; BugCheckParameter2
.text:0044B1C7 push dword ptr [esi] ; BugCheckParameter1
.text:0044B1C9 push 8Eh ; BugCheckCode
.text:0044B1CE call _KeBugCheckEx@20 ; KeBugCheckEx(x,x,x,x,x)
.text:0044B1CE ; } // starts at 44B14A
;;;;;;;;;;;;;;;;;;;;;;;;;;;;;;;;;;;;;;;;;;;;;;;;;;;;;;;;;;;;;;;;;;;;;;;;;;;;;;
.text:00424AC8 loc_424AC8: ; CODE XREF: KiDispatchException(x,x,x,x,x)+1C5EB↓j
.text:00424AC8 ; KiDispatchException(x,x,x,x,x)+1C743↓j ...
.text:00424AC8 push [ebp+arg_C]
.text:00424ACB push [ebp+Context.ContextFlags]
.text:00424AD1 lea eax, [ebp+Context]
.text:00424AD7 push eax
.text:00424AD8 push [ebp+var_2F0]
.text:00424ADE push ebx
.text:00424ADF call _KeContextToKframes@20 ; 成功解决,复原RtlDispatchException分析
没有调试器或者内核调试器没有处理
.text:004257D8 ; BOOLEAN __stdcall RtlDispatchException(PEXCEPTION_RECORD ExceptionRecord, PCONTEXT Context)
.text:004257D8 _RtlDispatchException@8 proc near ; CODE XREF: ExRaiseException(x)+92↑p
.text:004257D8 mov edi, edi
.text:004257DA push ebp
.text:004257DB mov ebp, esp
.text:004257DD sub esp, 64h
.text:004257E0 push ebx
.text:004257E1 lea eax, [ebp+HighLimit]
.text:004257E4 push eax ; HighLimit
.text:004257E5 lea eax, [ebp+LowLimit]
.text:004257E8 push eax ; LowLimit
.text:004257E9 mov [ebp+var_1], 0
.text:004257ED call _RtlpGetStackLimits@8 ; RtlpGetStackLimits(x,x)
.text:004257F2 call _RtlpGetRegistrationHead@0 ; RtlpGetRegistrationHead()
.text:004257F7 and [ebp+var_8], 0
.text:004257FB mov ebx, eax
.text:004257FD cmp ebx, 0FFFFFFFFh
.text:00425800 jz loc_455060
.text:00425806 push esi
.text:00425807 mov esi, [ebp+ExceptionRecord]
.text:0042580A push edi
;;;;;;;;;;;;;;;;;;;;;;;;;;;;;;;;;;;;;;;;;;;;;;;;;;;;;;;;;;;;;;
.text:00405230 _RtlpGetRegistrationHead@0 proc near ; CODE XREF: RtlUnwind(x,x,x,x)+90↓p
.text:00405230 ; RtlDispatchException(x,x)+1A↓p
.text:00405230 mov eax, large fs:0
.text:00405236 retn
.text:00405236 _RtlpGetRegistrationHead@0 endpfs:0也就是KPCR的ExceptionList,结构如下:
typedef struct _EXCEPTION_REGISTRATION_RECORD
{
struct EXCEPTION_REGISTRATION_RECORD* Next; //下一个节点,如过为-1就是没有下一个节点了
PEXCEPTION_ROUTINE Handler; //指向下一个异常处理函数
} EXCEPTION_REGISTRATION_RECORD;
- 遍历异常链表,调用异常处理函数,如果异常被正确处理了,该函数返回1
- 如果当前异常处理函数不能处理该异常,那么调用下一个,以此类推。
- 如果到最后也没有人处理这个异常,返回0。
总结

04.用户异常的分发
-
异常如果发生在内核层,处理起来比较简单,因为异常处理函数也在0环,不用切换堆栈,但是如果异常发生在3环,就意味着必须要切换堆栈,回到3环执行处理函数
-
切换堆栈的处理方式与用户APC的执行过程几乎是一样的,惟一的区别就是执行用户APC时返回3环后执行的函数是
KiUserApcDispatcher,而异常处理时返回3环后执行的函数是KiUserExceptionDispatcher -
理解用户APC的执行过程是理解3环异常处理的关键
用户异常处理流程:
- KeContextFromKframes将Trap_frame备份到 context 为返回3环做准备
- 判断先前模式0是内核调用1是用户层调
- 是否是第一次机会
- 是否有内核调试器
- 发送给3环调试
- 如果3环调试器没有处理这个异常,把异常数据填充到用户栈。
- 修正EIP为
KiUserExceptionDispatcher。这个函数是ntdll的
KiDispatchException
前面的部分和内核异常处理流程一样,关键:
.text:00440F9E loc_440F9E: ; CODE XREF: KiDispatchException(x,x,x,x,x)+9B↑j
.text:00440F9E ; __unwind { // __SEH_prolog ; 判断是否是第一次
.text:00440F9E cmp byte ptr [ebp+CONTEXT.Dr7], 1
.text:00440FA2 jnz loc_44B196
.text:00440FA8 cmp ds:_KiDebugRoutine, edi ; 判断是否存在内核调试器
.text:00440FAE jz short loc_440FE6 ; 没有则跳转
;;;;;;;;;;;;;;;;;;;;;;;;;;;;;;;;;;;;;;;;;;;;;;;;;;;;;;;;;;;;;;;;;;;;;
.text:00440FE6 loc_440FE6: ; CODE XREF: KiDispatchException(x,x,x,x,x)+EBCB↑j
.text:00440FE6 ; KiDispatchException(x,x,x,x,x)+1C5B9↑j
.text:00440FE6 push edi ; 5)发送给3环调试
.text:00440FE7 push 1
.text:00440FE9 push esi
.text:00440FEA call _DbgkForwardException@12 ; DbgkForwardException(ExceptionRecord,TRUE,FALSE);
.text:00440FEA ; 参数1:ExceptionRecord异常结构
.text:00440FEA ; 参数2:调试端口-TRUE,异常端口-FALSE
.text:00440FEA ; 参数3:是否是第二次机会(1/0)
.text:00440FEF test al, al
.text:00440FF1 jnz loc_424AE4 ; 若存在三环调试器,并处理了该异常,跳转
.text:00440FF7 mov [ebp+var_3A0], edi ; 若三环调试器没处理这个异常,则准备返回3环
.text:00440FF7 ; 走到这一步说明即不存在0环调试器也不存在3环调试器
.text:00440FF7 ; 为返回3环做准备(修改_ TRAP_ FRAME里各寄存器的值)
........................
;这里一堆为TRAP_FRAME结构体赋值,结束的地方:
.........................
.text:004410D3 mov [ebx+_KTRAP_FRAME.SegDs], ecx
.text:004410D6 mov [ebx+_KTRAP_FRAME.SegEs], ecx
.text:004410D9 neg al
.text:004410DB sbb eax, eax
.text:004410DD and eax, 3
.text:004410E0 add eax, 38h ; '8'
.text:004410E3 mov [ebx+_KTRAP_FRAME.SegFs], eax
.text:004410E6 and [ebx+_KTRAP_FRAME.SegGs], 0
.text:004410EA mov eax, ds:_KeUserExceptionDispatcher
.text:004410EF mov [ebx+_KTRAP_FRAME._Eip], eax ; 最关键的修改:回到3环的什么地方
.text:004410EF ; 此时eax = KiUserExceptionDispatcher
.text:004410EF ; 改完之后,当前函数执行结束,CPU异常与模拟异常返回地点不同
.text:004410F2 or [ebp+ms_exc.registration.TryLevel], 0FFFFFFFFh
.text:004410F6 jmp loc_424AE4
;;;;;;;;;;;;;;;;;;;;;;;;;;;;;;;;;;;;;;;;;;;;;;;;;;;;;;;;;;;;;;;;;;;;;;;;;;;;;
.text:00424AE4 loc_424AE4: ; CODE XREF: KiDispatchException(x,x,x,x,x)+1C5FC↓j
.text:00424AE4 ; KiDispatchException(x,x,x,x,x)+1C701↓j ...
.text:00424AE4 mov ecx, [ebp+var_1C]
.text:00424AE7 call sub_403063
.text:00424AEC call __SEH_epilog
.text:00424AF1 retn 14h
.text:00424AF1 ; } // starts at 4249F5
.text:00424AF1 _KiDispatchException@20 endpKiDispatchException结束后返回KiRaiseException,之后继续返回NtRaiseException,然后调用KiServiceExit返回
r3执行_KeUserExceptionDispatcher
.text:0040A20D call _KiRaiseException@20 ; KiRaiseException(x,x,x,x,x)
.text:0040A212 pop ebp
.text:0040A213 mov esp, ebp
.text:0040A215 or eax, eax
.text:0040A217 jz _KiServiceExit2
.text:0040A21D jmp _KiServiceExit
.text:0040A21D _NtRaiseException@12 endp小结
CPU异常与模拟异常返回地点不同
CPU异常: CPU检测到异常 →查IDT执行处理函数 →CommonDispatchException →KiDispatchException通过
IRETD返回3环 模拟异常: CxxThrowException →RaiseException →RtlRaiseException →NT!NtRaiseException →NT!KiRaiseException →KiDispatchException通过系统调用返回3环
05.VEH
- 当用户异常产生后,内核函数
KiDispatchException并不是像处理内核异常那样在0环直接进行处理 ,而是修正3环EIP为KiUserExceptionDispatcher函数后就结束了 - 当线程再次回到3环时,将会从
KiUserExceptionDispatcher函数开始执行
处理流程
CPU捕获异常信息;- 通过
KiDispatchException进行分发; KiUserExceptionDispatcher调用RtlDispatchException;RtlDispatchException查找VEH处理函数链表 并调用相关处理函数;- 代码返回到
KiUserExceptionDispatcher; - 调用
ZwContinue再次进入0环(ZwContinue调用NtContinue,主要作用就是恢复_TRAP_FRAME然后通过KiServiceExit返回到3环); - 线程再次返回3环后,从修正后的位置开始执行;
其中,RtlDispatchException是个库函数,内核调用与用户调用的是不一样的:
ntoskrn:
.text:004257D8 mov edi, edi
.text:004257DA push ebp
.text:004257DB mov ebp, esp
.text:004257DD sub esp, 64h
.text:004257E0 push ebx
.text:004257E1 lea eax, [ebp+HighLimit]
.text:004257E4 push eax ; HighLimit
.text:004257E5 lea eax, [ebp+LowLimit]
.text:004257E8 push eax ; LowLimit
.text:004257E9 mov [ebp+var_1], 0
.text:004257ED call _RtlpGetStackLimits@8 ; RtlpGetStackLimits(x,x)
.text:004257F2 call _RtlpGetRegistrationHead@0 ; RtlpGetRegistrationHead()
.text:004257F7 and [ebp+var_8], 0
.text:004257FB mov ebx, eax
.text:004257FD cmp ebx, 0FFFFFFFFh
.text:00425800 jz loc_455060
.text:00425806 push esi
.text:00425807 mov esi, [ebp+ExceptionRecord]
.text:0042580A push edintdll.dll中:
.text:7C94A950 mov edi, edi
.text:7C94A952 push ebp
.text:7C94A953 mov ebp, esp
.text:7C94A955 sub esp, 64h
.text:7C94A958 push esi
.text:7C94A959 push [ebp+arg_4]
.text:7C94A95C mov esi, [ebp+arg_0]
.text:7C94A95F push esi
.text:7C94A960 mov [ebp+var_1], 0
.text:7C94A964 call _RtlCallVectoredExceptionHandlers@8 ; RtlCallVectoredExceptionHandlers(x,x)
.text:7C94A969 test al, al
.text:7C94A96B jnz loc_7C96E2DA
.text:7C94A971 push ebx
.text:7C94A972 lea eax, [ebp+var_C]
.text:7C94A975 push eax
.text:7C94A976 lea eax, [ebp+var_8]
.text:7C94A979 push eax
.text:7C94A97A call _RtlpGetStackLimits@8 ; RtlpGetStackLimits(x,x)
.text:7C94A97F call _RtlpGetRegistrationHead@0 ; RtlpGetRegistrationHead()
.text:7C94A984 and [ebp+arg_0], 0
.text:7C94A988 mov ebx, eax
.text:7C94A98A cmp ebx, 0FFFFFFFFh
.text:7C94A98D jz loc_7C94AA22
.text:7C94A993 push ediRtlDispatchException
ntdll.dll中的RtlDispatchException调用了_RtlCallVectoredExceptionHandlers
_RtlCallVectoredExceptionHandlers
作用:
- 查找VEH链表(全局链表),如果有则调用
- 查找SEH链表(局部链表,在堆栈中),如果有则调用
VEH
VEH(向量化异常处理),这个是XP及其之后才有的。不同的线程共用一个。
自定义VEH
示例代码:
##include <stdio.h>
##include <windows.h>
typedef PVOID (NTAPI *FnAddVectoredExceptionHandler)(ULONG, _EXCEPTION_POINTERS *);
FnAddVectoredExceptionHandler MyAddVectoredExceptionHandler;
// VEH异常处理只能返回2个值
// EXCEPTION_CONTINUE_EXECUTION 已处理
// EXCEPTION_CONTINUE_SEARCH 未处理
LONG NTAPI VectExcepHandler( PEXCEPTION_POINTERS pExcepInfo)
{
// pExcepInfo->ContextRecord 保存进入异常处理前的线程信息
// pExcepInfo->ExceptionRecord 保存异常信息
if( pExcepInfo->ExceptionRecord->ExceptionCode == 0xC0000094 )
{
::MessageBoxA(NULL, "VEH除0异常触发了", "VEH异常", MB_OK);
//修改完EIP之后并不是异常处理结束后直接返回,而是通过ZwContinue进行修正
pExcepInfo->ContextRecord->Eip = pExcepInfo->ContextRecord->Eip+2;
//pExcepInfo->ContextRecord->Ecx = 1;
return EXCEPTION_CONTINUE_EXECUTION;
}
return EXCEPTION_CONTINUE_SEARCH;
}
int main()
{
//1. 动态获取AddVectoredExceptionHandler函数地址
HMODULE hMyModule = GetModuleHandle("kernel32.dll");
MyAddVectoredExceptionHandler = (FnAddVectoredExceptionHandler)GetProcAddress(hMyModule, "AddVectoredExceptionHandler");
//2. 参数1表示插入到VEH头部,0表示插入到VEH尾部
MyAddVectoredExceptionHandler(0, (_EXCEPTION_POINTERS *)&VectExcepHandler);
//3. 构造除0异常
__asm
{
xor edx, edx
xor ecx, ecx
mov eax, 0x10
idiv ecx //EDX:EAX 除以 ECX
}
//4. 产生异常,从这里继续
printf("代码从这里继续执行\n");
return 0;
}可以看到:


06.SEH
SEH(结构化异常处理)
KiUserExceptionDispatcher会调用RtIDispatchException函数来查找并调用异常处理函数,查找的顺序:
- 先查局链表: VEH
- 如果VEH没找到,再查局部链表: SEH
fs寄存器:
- 3环
fs[0]->TEB.+ 0x0 _NT_TIB - 0环
fs[0]->KPCR.+ 0x0 _NT_TIB
SEH与VEH不同,VEH所有线程都能用的与线程无关,SEH哪个线程想用这个异常处理函数,就必须往自己的堆栈里压入_EXCEPTION_REGISTRATION_RECORD这种结构(你压入当前进程的A线程对B线程没有影响的),然后让fs[0]指向新构建的结构体,再给Handler提供异常处理函数。
KiUserExceptionDispatcher
.text:7C94A950 _RtlDispatchException@8 proc near ; CODE XREF: KiUserExceptionDispatcher(x,x)+9↑p
......
.text:7C94A964 call _RtlCallVectoredExceptionHandlers@8 ;
.....
.text:7C94A97A call _RtlpGetStackLimits@8 ; 得到StackBase与StackLimit
.text:7C94A97A ; 用于校验找到的SEH结构体是否位于当前线程
.text:7C94A97F call _RtlpGetRegistrationHead@0 ; 获得链表头fs:[0]
.....
.text:7C94A9DE loc_7C94A9DE: ; CODE XREF: RtlDispatchException(x,x)+239A4↓j
.text:7C94A9DE push dword ptr [ebx+4]
.text:7C94A9E1 lea eax, [ebp+var_14]
.text:7C94A9E4 push eax
.text:7C94A9E5 push [ebp+arg_4]
.text:7C94A9E8 push ebx
.text:7C94A9E9 push esi
.text:7C94A9EA call _RtlpExecuteHandlerForException@20 ; 这里真正调用了SEH异常处理
.text:7C94A9EA ; Handler必须遵守相关调用约定
.text:7C94A9EF test byte_7C99B3FA, 80h
.text:7C94A9F6 mov edi, eax
.text:7C94A9F8 jnz loc_7C96E2F9Handler结构:
EXCEPTION_DISPOSITION __cdecl MyExceptionHandler(
struct _EXCEPTION_RECORD *ExceptionRecord, //存储异常信息:类型、产生位置
void * EstablisherFrame, //MyException结构体地址
struct _CONTEXT *ContextRecord, //结构体,异常发生时各种寄存器的值,堆栈位置等
void * Dispatchercontext
)自定义SEH
示例:
##include <stdio.h>
##include <windows.h>
/*
//0环异常处理时讲过这个结构体
typedef struct _EXCEPTION_REGISTRATION_RECORD
{
struct _EXCEPTION_REGISTRATION_RECORD *Next;
PEXCEPtiON_ROUTINE Handler;
}
*/
//定义时结构体名字可以不同,但必须遵守这个格式
struct MyException
{
struct MyException *prev;
DWORD handler;
};
EXCEPTION_DISPOSITION __cdecl MyExceptionHandler(
struct _EXCEPTION_RECORD *ExceptionRecord, //存储异常信息:类型、产生位置
void * EstablisherFrame, //MyException结构体地址
struct _CONTEXT *ContextRecord, //结构体,异常发生时各种寄存器的值,堆栈位置等
void * Dispatchercontext)
{
if( ExceptionRecord->ExceptionCode == 0xC0000094 )
{
MessageBoxA(NULL, "SEH除0异常触发了", "SEH异常", MB_OK);
ContextRecord->Eip = ContextRecord->Eip+2;
//pExcepInfo->ContextRecord->Ecx = 1;
return ExceptionContinueExecution;
}
return ExceptionContinueSearch;
}
void TestException()
{
DWORD temp;
//插入异常,必须在当前线程的堆栈当中
//若定义成全局变量则无效
MyException myException;
__asm
{
mov eax, FS:[0]
mov temp, eax
lea ecx, myException
mov FS:[0], ecx
}
//原来的异常链表中也许有值,因此需要挂上
myException.prev = (MyException*)temp;
myException.handler = (DWORD)&MyExceptionHandler;
//构造除0异常
__asm
{
xor edx, edx
xor ecx, ecx
mov eax, 0x10
idiv ecx //EDX:EAX 除以 ECX
}
//处理完成,摘掉异常
__asm
{
mov eax, temp
mov FS:[0], eax
}
printf("函数执行完毕\n");
}
int main()
{
TestException();
return 0;
}结果:


总结
SEH异常处理流程
- FS:[0]指向SEH链表的第一个成员
- SEH的目标结构体必须在当前线程的堆栈中
- 只有当VEH中的异常处理函数不存在或者不处理才会到SEH链表中查找
07.编译器扩展SEH
编译器支持的SEH
语法:
_try //挂入链表
{
//代码
}
_except(过滤表达式) //异常过滤
{
//异常处理程序 //异常处理
}其中
_try
//相当于
__asm
{
mov eax, FS:[0]
mov temp, eax
lea ecx, myException
mov FS:[0], ecx
}
/////////////////
_except(过滤表达式)
//相当于
if( ExceptionRecord->ExceptionCode == 0xC0000094 ) //除0异常
过滤表达式有三个值:
1. EXCEPTION_EXECUTE_HANDLER(1) 执行except代码
2. EXCEPTION_CONTINUE_SEARCH(0) 不处理异常,寻找下一个异常处理函数
3. EXCEPTION_CONTINUE_EXECUTION(-1) 返回出错位置重新执行拓展SEH结构体
当嵌套try-except的时候,还是挂一个,代码:
##include <stdio.h>
##include <windows.h>
void TestException()
{
_try
{
_try
{
}
_except(1)
{
}
}
_except(1)
{
}
_try
{
}
_except(1)
{
}
}
int main()
{
TestException();
getchar();
return 0;
}汇编:
可以看到只改了一次fs:0
0040D810 push ebp
0040D811 mov ebp,esp
0040D813 push 0FFh
0040D815 push offset string "\xb4\xfa\xc2\xeb\xb4\xd3\xd5\xe2\xc0\xef\xbc\xcc\xd0\xf8\xd6\xb4\xd0\xd0\
0040D81A push offset __except_handler3 (00404300)
0040D81F mov eax,fs:[00000000]
0040D825 push eax
0040D826 mov dword ptr fs:[0],esp
0040D82D add esp,0FFFFFFB8h
0040D830 push ebx
0040D831 push esi
0040D832 push edi
0040D833 mov dword ptr [ebp-18h],esp
0040D836 lea edi,[ebp-58h]
0040D839 mov ecx,10h
0040D83E mov eax,0CCCCCCCCh
0040D843 rep stos dword ptr [edi]那边一起是怎么实现对所有异常进行处理的呢?扩展_EXCEPTION_REGISTRATION_RECORD结构体
原本只有next和handler,现在扩展:
struct _EXCEPTION_REGISTRATION{
struct _EXCEPTION_REGISTRATION *prev;
void (*handler)(PEXCEPTION_RECORD, PEXCEPTION_REGISTRATION, PCONTEXT, PEXCEPTION_RECORD);
struct scopetable_entry *scopetable;
int trylevel;
int _ebp;
}一般情况下,当我们将代码分别编译为debug与release版本时,其汇编代码变化较大(release进行了优化),而当函数中存在_try_except这样的语法时,两者变化较小(保证异常处理语句的堆栈结构)
scopetable
描述:结构体指针,指向了一堆结构体数组
struct scopetable_entry{
DWORD previousTryLevel //上一个try{}结构编号
PDWRD lpfnFilter //过滤函数的起始地址
PDWRD lpfnHandler //异常处理程序的地址
}
/*
scopetable[0].previousTryLevel = -1;
scopetable[0].lpfnFilter = 过滤函数1;
scopetable[0].lpfnHandler = 异常处理函数1;
scopetable[1].previousTryLevel = -1;
scopetable[1].lpfnFilter = 过滤函数2;
scopetable[1].lpfnHandler = 异常处理函数2;
scopetable[2].previousTryLevel = 1;
scopetable[2].lpfnFilter = 过滤函数3;
scopetable[2].lpfnHandler = 异常处理函数3;
*/示例代码:
int ExceptFilter()
{
return EXCEPTION_CONTINUE_EXECUTION;
}
void TestException()
{
_try
{
}
_except(EXCEPTION_EXECUTE_HANDLER)
{
printf("异常处理函数X\n");
}
_try
{
_try
{
}
_except(GetExceptionCode() == 0xC0000094?EXCEPTION_EXECUTE_HANDLER:EXCEPTION_CONTINUE_SEARCH)
{
printf("异常处理函数Y\n");
}
}
_except(ExceptFilter())
{
printf("异常处理函数Z\n");
}
}汇编:
00401060 push ebp
00401061 mov ebp,esp
00401063 push 0FFh
00401065 push offset string "\xd2\xec\xb3\xa3\xb4\xa6\xc0\xed\xba\xaf\xca\xfdX\n"+14h (00423058)
0040106A push offset __except_handler3 (004013e0)
0040106F mov eax,fs:[00000000]
00401075 push eax
00401076 mov dword ptr fs:[0],esp
0040107D add esp,0FFFFFFB4h
00401080 push ebx
00401081 push esi
00401082 push edi
00401083 mov dword ptr [ebp-18h],esp
00401086 lea edi,[ebp-5Ch]
00401089 mov ecx,11h
0040108E mov eax,0CCCCCCCCh
00401093 rep stos dword ptr [edi]
11: _try
00401095 mov dword ptr [ebp-4],0
12: {
13:
14: }
0040109C mov dword ptr [ebp-4],0FFFFFFFFh
004010A3 jmp $L42284+17h (004010c2)
15: _except(EXCEPTION_EXECUTE_HANDLER)
004010A5 mov eax,1
$L42285:
004010AA ret
$L42284:
004010AB mov esp,dword ptr [ebp-18h]
16: {
17: printf("异常处理函数X\n");
004010AE push offset string "\xd2\xec\xb3\xa3\xb4\xa6\xc0\xed\xba\xaf\xca\xfdX\n" (00423044)
004010B3 call printf (00401230)
004010B8 add esp,4
18: }
004010BB mov dword ptr [ebp-4],0FFFFFFFFh
19:
20: _try
004010C2 mov dword ptr [ebp-4],1
21: {
22: _try
004010C9 mov dword ptr [ebp-4],2
23: {
24:
25: }
004010D0 mov dword ptr [ebp-4],1
004010D7 jmp $L42292+17h (0040110a)
26: _except(GetExceptionCode() == 0xC0000094?EXCEPTION_EXECUTE_HANDLER:EXCEPTION_CONTINUE_SEARCH)
004010D9 mov eax,dword ptr [ebp-14h]
004010DC mov ecx,dword ptr [eax]
004010DE mov edx,dword ptr [ecx]
004010E0 mov dword ptr [ebp-1Ch],edx
004010E3 mov eax,dword ptr [ebp-1Ch]
004010E6 xor ecx,ecx
004010E8 cmp eax,0C0000094h
004010ED sete cl
004010F0 mov eax,ecx
$L42293:
004010F2 ret
$L42292:
004010F3 mov esp,dword ptr [ebp-18h]
27: {
28: printf("异常处理函数Y\n");
004010F6 push offset string "\xd2\xec\xb3\xa3\xb4\xa6\xc0\xed\xba\xaf\xca\xfdY\n" (00423030)
004010FB call printf (00401230)
00401100 add esp,4
29: }
00401103 mov dword ptr [ebp-4],1
30: }
0040110A mov dword ptr [ebp-4],0FFFFFFFFh
00401111 jmp $L42288+17h (00401130)
31: _except(ExceptFilter())
00401113 call @ILT+5(ExceptFilter) (0040100a)
$L42289:
00401118 ret
$L42288:
00401119 mov esp,dword ptr [ebp-18h]
32: {
33: printf("异常处理函数Z\n");
0040111C push offset string "\xd2\xec\xb3\xa3\xb4\xa6\xc0\xed\xba\xaf\xca\xfdZ\n" (0042301c)
00401121 call printf (00401230)
00401126 add esp,4
34: }
00401129 mov dword ptr [ebp-4],0FFFFFFFFh
35: }
00401130 mov ecx,dword ptr [ebp-10h]
00401133 mov dword ptr fs:[0],ecx
0040113A pop edi
0040113B pop esi
0040113C pop ebx
0040113D add esp,5Ch
00401140 cmp ebp,esp
00401142 call __chkesp (004012b0)
00401147 mov esp,ebp
00401149 pop ebp
0040114A ret内存
00423058 : FFFFFFFF /*不存在上级异常处理*/ 004010A5 004010AB
00423064 : FFFFFFFF /*不存在上级异常处理*/ 00401113 00401119
00423070 : 00000001 /*存在上级异常处理*/ 004010D9 004010F3思考:如何判断当前需要调用第几个scopetable_entry?
答案:根据trylevel的值进行判断
trylevel
代码:
int ExceptFilter()
{
return EXCEPTION_CONTINUE_EXECUTION;
}
void TestException()
{
_try
{
_try
{
}
_except(EXCEPTION_EXECUTE_HANDLER)
{
printf("异常处理函数\n");
}
}
_except(EXCEPTION_EXECUTE_HANDLER)
{
printf("异常处理函数X\n");
}
_try
{
_try
{
}
_except(GetExceptionCode() == 0xC0000094?EXCEPTION_EXECUTE_HANDLER:EXCEPTION_CONTINUE_SEARCH)
{
printf("异常处理函数Y\n");
}
}
_except(ExceptFilter())
{
printf("异常处理函数Z\n");
}
}汇编:
9: void TestException()
10: {
00401050 push ebp
00401051 mov ebp,esp
00401053 push 0FFh //trylevel,初始值为-1,位于[ebp-4]
00401055 push offset string "\xd2\xec\xb3\xa3\xb4\xa6\xc0\xed\xba\xaf\xca\xfd\n"+10h (00423018)
0040105A push offset __except_handler3 (0040127c)
0040105F mov eax,fs:[00000000]
00401065 push eax
00401066 mov dword ptr fs:[0],esp
0040106D add esp,0FFFFFFB4h
00401070 push ebx
00401071 push esi
00401072 push edi
00401073 mov dword ptr [ebp-18h],esp
00401076 lea edi,[ebp-5Ch]
00401079 mov ecx,11h
0040107E mov eax,0CCCCCCCCh
00401083 rep stos dword ptr [edi]
11: _try
00401085 mov dword ptr [ebp-4],0 //修改trylevel为0
12: {
13: _try
0040108C mov dword ptr [ebp-4],1 //修改trylevel为1
14: {
15:
16: }
00401093 mov dword ptr [ebp-4],0 //恢复到0
0040109A jmp $L53982+17h (004010b9)
17: _except(EXCEPTION_EXECUTE_HANDLER)
0040109C mov eax,1
$L53983:
004010A1 ret
$L53982:
004010A2 mov esp,dword ptr [ebp-18h]
18: {
19: printf("异常处理函数\n");
004010A5 push offset string "\xd2\xec\xb3\xa3\xb4\xa6\xc0\xed\xba\xaf\xca\xfd\n" (00423008)
004010AA call printf (0040de70)
004010AF add esp,4
20: }
004010B2 mov dword ptr [ebp-4],0 //恢复到0
21: }
004010B9 mov dword ptr [ebp-4],0FFFFFFFFh
004010C0 jmp $L53978+17h (004010df)
22: _except(EXCEPTION_EXECUTE_HANDLER)
004010C2 mov eax,1
$L53979:
004010C7 ret
$L53978:
004010C8 mov esp,dword ptr [ebp-18h]
23: {
24: printf("异常处理函数X\n");
004010CB push offset string "\xd2\xec\xb3\xa3\xb4\xa6\xc0\xed\xba\xaf\xca\xfdX\n" (00422fc8)
004010D0 call printf (0040de70)
004010D5 add esp,4
25: }
004010D8 mov dword ptr [ebp-4],0FFFFFFFFh //恢复到-1
26:
27: _try
004010DF mov dword ptr [ebp-4],2 //修改trylevel为2
28: {
29: _try
004010E6 mov dword ptr [ebp-4],3 //修改trylevel为3
30: {
31:
32: }
004010ED mov dword ptr [ebp-4],2 //恢复到2
004010F4 jmp $L53990+17h (00401127)
33: _except(GetExceptionCode() == 0xC0000094?EXCEPTION_EXECUTE_HANDLER:EXCEPTION_CONTINUE_SEARCH)
004010F6 mov eax,dword ptr [ebp-14h]
004010F9 mov ecx,dword ptr [eax]
004010FB mov edx,dword ptr [ecx]
004010FD mov dword ptr [ebp-1Ch],edx
00401100 mov eax,dword ptr [ebp-1Ch]
00401103 xor ecx,ecx
00401105 cmp eax,0C0000094h
0040110A sete cl
0040110D mov eax,ecx
$L53991:
0040110F ret
$L53990:
00401110 mov esp,dword ptr [ebp-18h]
34: {
35: printf("异常处理函数Y\n");
00401113 push offset string "\xd2\xec\xb3\xa3\xb4\xa6\xc0\xed\xba\xaf\xca\xfdY\n" (00422fb8)
00401118 call printf (0040de70)
0040111D add esp,4
36: }
00401120 mov dword ptr [ebp-4],2 //恢复到2
37: }
00401127 mov dword ptr [ebp-4],0FFFFFFFFh //恢复到-1
0040112E jmp $L53986+17h (0040114d)
38: _except(ExceptFilter())
00401130 call @ILT+10(ExceptFilter) (0040100f)
$L53987:
00401135 ret
$L53986:
00401136 mov esp,dword ptr [ebp-18h]
39: {
40: printf("异常处理函数Z\n");
00401139 push offset string "\xd2\xec\xb3\xa3\xb4\xa6\xc0\xed\xba\xaf\xca\xfdZ\n" (00422fa8)
0040113E call printf (0040de70)
00401143 add esp,4
41: }
00401146 mov dword ptr [ebp-4],0FFFFFFFFh //恢复到-1
42: }
0040114D mov ecx,dword ptr [ebp-10h]
00401150 mov dword ptr fs:[0],ecx
00401157 pop edi
00401158 pop esi
00401159 pop ebx
0040115A add esp,5Ch
0040115D cmp ebp,esp
0040115F call __chkesp (00401690)
00401164 mov esp,ebp
00401166 pop ebp
00401167 ret_except_handler3执行过程
-
根据trylevel选择scopetable数组
-
调用scopetable数组中对应的lpfnFilter函数
-
如果lpfnFilter函数返回0,向上遍历,直到previousTryLevel = -1
__try__finally
示例代码
void TestException()
{
for(int i=0; i<10; i++)
{
__try
{
//continue;
//break;
//return;
printf("其他代码\n");
}
__finally
{
printf("一定会执行的代码\n");
}
}
}可以把上面三个注释逐次删掉运行试试
08.未处理异常
windows异常处理流程:
CPU检测到异常
↓
查IDT表执行中断处理函数
↓
CommonDispatchException //存储异常相关信息
↓
KiDispatchException //异常分发处理函数,查找由哪一个处理程序处理这个异常
//判断0环异常还是3环异常
//若为3环,修正EIP,指向KiUserExceptionDispatcher(ntdll.dll)
↓
KiUserExceptionDispatcher //通过RtlDispatchException查找异常处理函数位置,VEH/SEH
↓
RtlDispatchException //先查找VEH,若找不到,查找SEH(从FS:[0]开始遍历)
↓
VEH
↓
SEH一般来说,不存在SEH中也没有能处理当前程的序异常
入口程序的最后一道防线
main的上面还有其他函数调用它:


ida中搜BaseProcessStart就能找到对应上面的代码
.text:7C817054 ; __unwind { // __SEH_prolog
.text:7C817054 push 0Ch
.text:7C817056 push offset stru_7C817080
.text:7C81705B call __SEH_prolog;注册了一个异常处理程序
.text:7C817060 ; __try { // __except at loc_7C843900
.text:7C817060 and [ebp+ms_exc.registration.TryLevel], 0
.text:7C817064 push 4 ; ThreadInformationLength
.text:7C817066 lea eax, [ebp+ThreadInformation]
.text:7C817069 push eax ; ThreadInformation
.text:7C81706A push 9 ; ThreadInformationClass
.text:7C81706C push 0FFFFFFFEh ; ThreadHandle
.text:7C81706E call ds:__imp__NtSetInformationThread@16 ; NtSetInformationThread(x,x,x,x)
.text:7C817074 call [ebp+ThreadInformation]
.text:7C817077 push eax ; dwExitCode
.text:7C817078
.text:7C817078 loc_7C817078: ; CODE XREF: BaseProcessStart(x)+2C8B9↓j
.text:7C817078 call _ExitThread@4 ; ExitThread(x)
.text:7C817078 ; } // starts at 7C817060
.text:7C817078 ; } // starts at 7C817054
.text:7C817078 _BaseProcessStart@4 endp
;;;;;;;;;;;;;;;;;;;;;;;;;;;;;;;;;;;;;;;;;;;;;;;;;;;;;;;;;;;;;;;;;;;;;;;;;;;;;;
.text:7C8024D6 __SEH_prolog proc near ; CODE XREF: DeviceIoControl(x,x,x,x,x,x,x,x)+7↑p
.text:7C8024D6 ; ReadFile(x,x,x,x,x)+7↑p ...
.text:7C8024D6
.text:7C8024D6 arg_4 = dword ptr 8
.text:7C8024D6
.text:7C8024D6 push offset __except_handler3
.text:7C8024DB mov eax, large fs:0
.text:7C8024E1 push eax
.text:7C8024E2 mov eax, [esp+8+arg_4]
.text:7C8024E6 mov [esp+8+arg_4], ebp
.text:7C8024EA lea ebp, [esp+8+arg_4]
.text:7C8024EE sub esp, eax
.text:7C8024F0 push ebx
.text:7C8024F1 push esi
.text:7C8024F2 push edi
.text:7C8024F3 mov eax, [ebp-8]
.text:7C8024F6 mov [ebp-18h], esp
.text:7C8024F9 push eax
.text:7C8024FA mov eax, [ebp-4]
.text:7C8024FD mov dword ptr [ebp-4], 0FFFFFFFFh
.text:7C802504 mov [ebp-8], eax
.text:7C802507 lea eax, [ebp-10h]
.text:7C80250A mov large fs:0, eax
.text:7C802510 retn
.text:7C802510 __SEH_prolog endpkernel32:
7C817054 push 0Ch
7C817056 push 7C817080h
7C81705B call 7C8024D6;在堆栈中注册了一个异常处理程序
7C817060 and dword ptr [ebp-4],0
7C817064 push 4
7C817066 lea eax,[ebp+8]
7C817069 push eax
7C81706A push 9
7C81706C push 0FEh
7C81706E call dword ptr ds:[7C8013B0h]
7C817074 call dword ptr [ebp+8];这里是mainCRTStartup
7C817077 push eax
7C817078 call 7C80C0F8ctrl+G查看7C8024D6
7C8024D6 push 7C839AD8h
7C8024DB mov eax,fs:[00000000]
7C8024E1 push eax
7C8024E2 mov eax,dword ptr [esp+10h]
7C8024E6 mov dword ptr [esp+10h],ebp
7C8024EA lea ebp,[esp+10h]
7C8024EE sub esp,eax
7C8024F0 push ebx
7C8024F1 push esi
7C8024F2 push edi
7C8024F3 mov eax,dword ptr [ebp-8]
7C8024F6 mov dword ptr [ebp-18h],esp
7C8024F9 push eax
7C8024FA mov eax,dword ptr [ebp-4]
7C8024FD mov dword ptr [ebp-4],0FFFFFFFFh
7C802504 mov dword ptr [ebp-8],eax
7C802507 lea eax,[ebp-10h]
7C80250A mov fs:[00000000],eax
7C802510 ret新线程的最后一道防线
示例:
##include <stdio.h>
##include <windows.h>
DWORD WINAPI ThreadProc(LPVOID lpParam)
{
int x = 1;
return 0;
}
int main()
{
CreateThread(NULL, 0, ThreadProc, NULL, 0, NULL);
getchar();
return 0;
}可以看到也不是从提供的线程函数开始运行的,还是kernel32的一个位置:

kernel32的代码:
7C80B6F2 push 10h
7C80B6F4 push 7C80B730h
7C80B6F9 call 7C8024D6
7C80B6FE and dword ptr [ebp-4],0
7C80B702 mov eax,fs:[00000018]
7C80B708 mov dword ptr [ebp-20h],eax
7C80B70B cmp dword ptr [eax+10h],1E00h
7C80B712 jne 7C80B723
7C80B714 cmp byte ptr ds:[7C885008h],0
7C80B71B jne 7C80B723
7C80B71D call dword ptr ds:[7C8012F8h]
7C80B723 push dword ptr [ebp+0Ch]
7C80B726 call dword ptr [ebp+8]
7C80B729 push eax
7C80B72A call 7C80C0F8在地址7C80B6F9处也调用了地址7C8024D6的代码(__SEH_prolog),注册了异常处理函数
UnhandledExceptionFilter
可以理解为线程开始的时候都加了:
__try
{
}
__except(UnhandledExceptionFilter(GetExceptionInformation())
{
//终止线程
//终止进程
}
如果UnhandledExceptionFilter(GetExceptionlnformation()
返回0那就是真正找不到对应的异常处理程序了,
但这中情况如果你的程序在没有被 调试 的情况下是不会发生的
只有程序被调试时,才会存在未处理异常描述:
- 最后一道防线调用的异常处理程序的过滤函数
- 只有当它的返回值为EXCEPTION_CONTINUE_SEARCH(0)时,当前线程不存在对应的SEH
- 只有在当前程序处于调试状态时,才会发生上述情况
执行流程:
通过NtQueryInformationProcess查询当前进程是否正在被调试,如果是,返回EXCEPTION_CONTINUE_SEARCH,此时会进入第二轮分发
如果没有被调试:
-
查询是否通过
SetUnhandledExceptionFilter注册处理函数 如果有就调用 -
如果没有通过
SetUnhandledExceptionFilter注册处理函数,弹出窗口,让用户选择终止程序还是启动即时调试器 -
如果用户没有启用即时调试器,那么该函数返回
EXCEPTION_EXECUTE_HANDLER,此时会执行except中的代码
示例代码:
##include <stdio.h>
##include <windows.h>
long __stdcall callback(_EXCEPTION_POINTERS *excp)
{
excp->ContextRecord->Ecx = 1;
return EXCEPTION_CONTINUE_EXECUTION;
}
int main()
{
SetUnhandledExceptionFilter(callback);
__asm
{
xor edx, edx
xor ecx, ecx
mov eax, 0x10
idiv ecx
}
printf("程序正常执行\n");
getchar();
return 0;
}未处理异常
执行流程:
KiUserExceptionDispatcher
↓
RtlDispatchException //查找并执行异常处理函数
//如果返回真,调用ZwContinue再次进入0环
//但线程再次返回3环时,会从修正后的位置开始执行
//如果返回假,调用ZwRaiseException进行第二轮异常分发
//(参见KiUserExceptionDispatcher代码)KiUserExceptionDispatcher:
.text:7C92E45C ; __stdcall KiUserExceptionDispatcher(x, x)
.text:7C92E45C public _KiUserExceptionDispatcher@8
.text:7C92E45C _KiUserExceptionDispatcher@8 proc near ; DATA XREF: .text:off_7C923428↑o
.text:7C92E45C
.text:7C92E45C var_C = dword ptr -0Ch
.text:7C92E45C var_8 = dword ptr -8
.text:7C92E45C var_4 = dword ptr -4
.text:7C92E45C arg_0 = dword ptr 4
.text:7C92E45C
.text:7C92E45C mov ecx, [esp+arg_0]
.text:7C92E460 mov ebx, [esp+0]
.text:7C92E463 push ecx
.text:7C92E464 push ebx
.text:7C92E465 call _RtlDispatchException@8 ; RtlDispatchException(x,x)
.text:7C92E46A or al, al
.text:7C92E46C jz short loc_7C92E47A
.text:7C92E46E pop ebx
.text:7C92E46F pop ecx
.text:7C92E470 push 0
.text:7C92E472 push ecx
.text:7C92E473 call _ZwContinue@8 ; ZwContinue(x,x)
.text:7C92E478 jmp short loc_7C92E485
.text:7C92E47A ; ---------------------------------------------------------------------------
.text:7C92E47A
.text:7C92E47A loc_7C92E47A: ; CODE XREF: KiUserExceptionDispatcher(x,x)+10↑j
.text:7C92E47A pop ebx
.text:7C92E47B pop ecx
.text:7C92E47C push 0;第一次调用为1,第二次调用为0
.text:7C92E47E push ecx
.text:7C92E47F push ebx
.text:7C92E480 call _ZwRaiseException@12 ; 进入二次分发